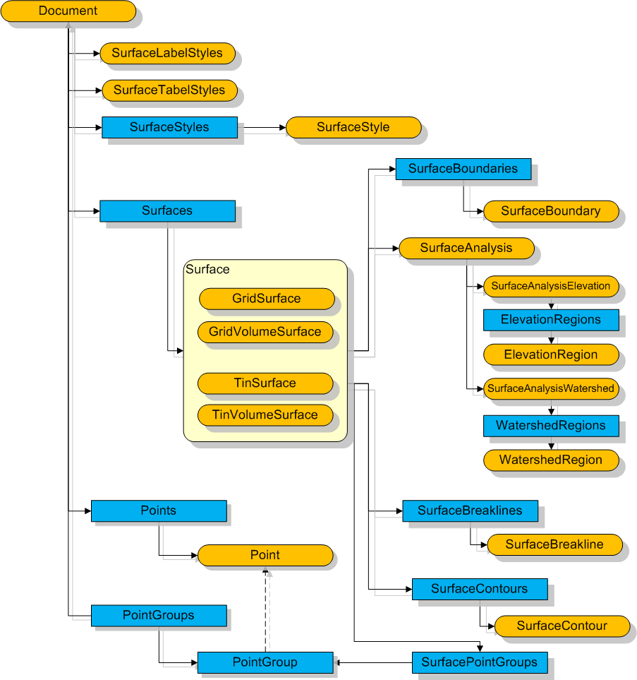
この章で示すイメージには、すべての主要オブジェクトの階層構造が含まれています。これは、特定のタイプのオブジェクトを作成するのに必要なクラス インスタンスと、既存のインスタンスからアクセス可能なオブジェクトを見つけるときに役立ちます。




| グラフィックス | 内容 |
|---|---|
![]() |
AeccObject というクラス名を持つオブジェクト。 |
![]() |
AeccCollection というクラス名を持つオブジェクト。このオブジェクトは、列挙できる他のオブジェクトのリストです。通常、Count プロパティと Add、Item、および Remove メソッドを備えています。 |
![]() |
オブジェクト A のプロパティまたはメソッドからオブジェクト B を取得できます。 |
![]() |
オブジェクト X から、より大きいコレクションのサブセットであるコレクション Y を取得できます。 |