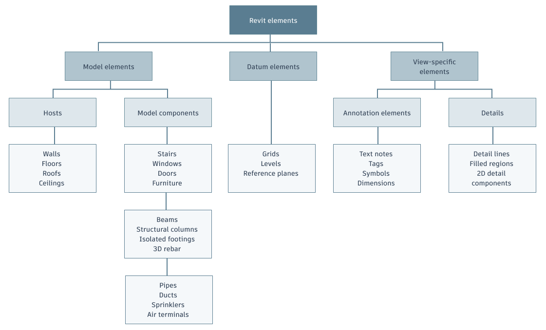
Revit はプロジェクトにおいて、モデル要素、基準面要素、ビュー固有の要素の 3 つのタイプの要素を使用します。Revit の要素はファミリとも呼ばれます。 ファミリは図形要素とパラメータから構成されます。それぞれの要素のインスタンスはファミリごとに定義されコントロールされます。
例:
基準面要素は、プロジェクトの要素の位置情報を参照設定するのに役立ちます。たとえば、通芯、レベル、参照面は基準面要素です。
ビュー固有の要素では、配置されたビューにのみ表示されます。これはモデルを説明またはドキュメント化するのに役立ちます。たとえば、寸法はビュー固有の要素です。

モデル要素には 2 つのタイプがあります。
ホスト(またはホスト要素)は一般に、建設現場で構築されるものです。
例:
モデル コンポーネントは、その他のすべての建物要素です。
例:
ビュー固有の要素には次の 2 つのタイプがあります。
上記の構成により、柔軟な設計が可能になります。Revit の要素は、ユーザが直接作成して修正するように設計されており、プログラミングは不要です。Revit で描画することにより、新しいパラメトリック要素を設定できます。
Revit では、要素の動作は主に建築のコンテキストに基づいて決定されます。その操作手順は要素をどのような順序で作成していくか、また他のコンポーネントとの間で確立される拘束関係によって決定されます。通常、これらの関係を確立するための特別な操作は不要です。ユーザによる操作と描画方法によって、関係が暗黙的に作成されます。また、寸法をロックしたり、2 つの壁を位置合わせするなどの明示的な制御を行うことも可能です。