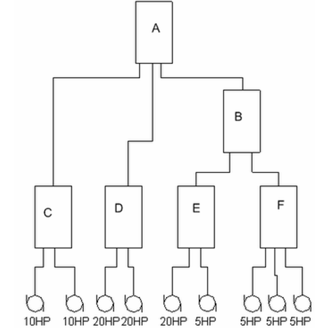
Revit では、電気設備機器/パネルの需要率が決まると、需要負荷が計算されます。

需要負荷の計算の例
需要率の規則
- 最大モーター: 125%
- 2 番目のモーター: 100%
- 3 番目のモーター: 75%
- 4 番目のモーター: 50%
次の場所における需要負荷
- A: 1.25* 20 + 1 *20 + .75 * 20 + 0.5 * (10 + 10 + 5 + 5 + 5 + 5) = 80 HP
- B: 1.25*20 + 1* 5 + 0.75 * 5 + 0.5 * (5 + 5) = 38.75 HP
- C: 1.25 * 10 + 1 * 10 = 22.5 HP
- D: 1.25* 20 + 1 * 20 = 45 HP
- E: 1.25* 20 + 1 * 5 = 30 HP