선, 원 및 해치된 영역과 같은 기본 기하학적 객체를 작성합니다.
AutoCAD에서는 다양한 유형의 기하학적 객체를 작성할 수 있지만 대부분의 2D 도면에 대해 알아야 할 사항은 몇 가지에 불과합니다.
선은 AutoCAD 도면에서 가장 기본적이고 자주 사용되는 객체입니다. 선을 그리려면 선 도구를 클릭합니다.

또는 명령 윈도우에 LINE 또는 L만 입력한 다음 Enter 키 또는 스페이스바를 누릅니다.
점 위치에 대한 명령 윈도우의 프롬프트를 확인합니다.

이 선에 대한 시작점을 지정하려면 직교 좌표 0,0을 입력합니다. 일반적으로 모형의 구석 하나를 0,0(원점)에 배치하는 것이 좋습니다. 추가로 점을 배치하려면 도면 영역에 추가 X, Y 좌표 위치를 지정할 수 있지만, 점을 지정하는 좀 더 효율적인 방법을 사용할 수 있으며 이에 대해서는 정밀도 항목에서 설명합니다.

다음 점을 지정하면 LINE 명령이 자동으로 반복되어 추가 점을 묻는 프롬프트를 계속 표시합니다. Enter 키 또는 스페이스바를 눌러 시퀀스를 종료합니다.
참조로 그리드 선을 사용하여 작업하는 것을 선호하는 사용자가 있는 반면, 빈 영역에서 작업하는 것을 선호하는 사용자가 있습니다. 그리드 표시를 끄려면 F7 키를 누릅니다. 그리드가 꺼져 있는 경우에도 F9 키를 눌러 커서를 강제로 그리드 증분에 스냅시킬 수 있습니다.
선은 다음과 같은 구성 형상 및 참조로 사용될 수 있습니다.
CIRCLE 명령의 기본 옵션으로 중심점과 반지름을 지정해야 합니다.

추가 원 옵션을 드롭다운에서 사용할 수 있습니다.

또는, 명령 윈도우에 CIRCLE 또는 C만 입력하고 옵션을 클릭하여 선택할 수도 있습니다. 이 경우 중심점을 지정하거나 아래에 표시된 대로 강조된 명령 옵션 중 하나를 클릭할 수 있습니다.

원은 참조 형상으로 유용할 수 있습니다. 예를 들어 그림에 있는 두 개의 문은 서로 간섭할 수 있는 것을 볼 수 있습니다.

폴리선은 단일 객체로 작성된 선 또는 호 세그먼트의 연결된 시퀀스입니다.

PLINE 명령을 사용하여 다음에 대한 열린 또는 닫힌 폴리선을 작성할 수 있습니다.
폴리선은 폭이 일정하거나 시작 및 끝 폭이 다를 수 있습니다. 폴리선의 첫 번째 점을 지정한 후 폭 옵션을 사용하여 이후에 작성된 모든 세그먼트의 폭을 지정할 수 있습니다. 새 세그먼트를 작성할 때를 비롯하여 언제든지 폭 값을 변경할 수 있습니다.

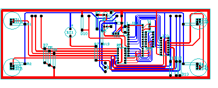
다음은 굵은 폴리선으로 두께선을 작성한 인쇄 회로 기판의 예입니다. 연결선 패드는 DONUT 명령을 사용하여 작성되었습니다.

다음과 같이 폴리선은 세그먼트마다 다른 시작 및 끝 폭을 가질 수 있습니다.

닫힌 직사각형 폴리선을 작성하는 가장 빠른 방법은 RECTANG 명령을 사용하는 것입니다(명령 윈도우에 REC 입력).

그림과 같이 직사각형의 두 대각선 점을 클릭하기만 하면 됩니다. 이 방법을 사용할 경우 정밀도를 위해 그리드 스냅(F9)을 켜십시오.

사용자 좌표계(UCS) 아이콘은 입력한 모든 좌표에 대해 양의 X 및 Y 축 방향을 나타내며, 도면에서 수평 및 수직 방향도 정의합니다. 일부 2D 도면에서는 UCS를 클릭 및 배치하여 편리하게 원점 및 X 또는 Y 축을 변경할 수 있습니다.
예를 들어, UCS의 방향을 다시 조정하면 그림과 같이 X 축에 자동으로 정렬된 직사각형을 작성할 수 있습니다.

사용자 좌표계를 원래 위치로 복원하려면 명령 윈도우에 UCS를 입력하고 Enter 키를 눌러 기본 <표준> 옵션을 지정합니다.
AutoCAD에서 해치는 선, 점, 쉐이프, 솔리드 채우기 색상 또는 그라데이션 채우기로 지정된 영역을 채우는 단일 복합 객체입니다.

HATCH 명령을 시작하면 리본에 일시적으로 해치 작성 탭이 표시됩니다. 이 탭에서는 70개가 넘는 업계 표준 영국식 및 ISO 해치 패턴과 특수화된 많은 옵션 중에서 선택할 수 있습니다.
가장 간단한 절차는 리본에서 해치 패턴 및 축척을 선택하고 객체로 완전히 둘러싸인 영역 내부를 클릭하는 것입니다. 해치 크기 및 간격을 조정하려면 축척 비율을 지정해야 합니다.
해치를 작성한 후 경계 객체를 이동하여 해치 영역을 조정하거나, 경계 객체 중 하나 이상을 삭제하여 부분적으로 경계가 지정된 해치를 작성할 수 있습니다.

다음은 솔리드-채움 해치 사용 방법에 대한 몇 가지 예입니다.


중첩 해치, 채우기, 굵은 폴리선 및 문자 객체의 경우, DRAWORDER 명령을 사용하여 어떤 객체가 다른 객체의 위 또는 아래에 있는지 결정합니다. 예를 들어, 노란색 고속도로가 주변의 다른 도로 대신 파란색 강을 가로지르도록 설정할 수 있습니다.

리본의 수정 패널에서 여러 그리기 순서 옵션에 액세스할 수 있습니다. 수정 패널을 클릭하여 확장한 다음 아래에 표시된 대로 아래쪽 화살표를 클릭합니다.

드롭다운 리스트에는 선택한 객체에 대한 옵션과, 문자와 같은 특정 유형의 모든 객체에 적용되는 추가 옵션이 표시됩니다.