Revit는 전기 장치/패널에 대한 수요율을 사용할 수 있으면 필요 부하를 계산합니다.

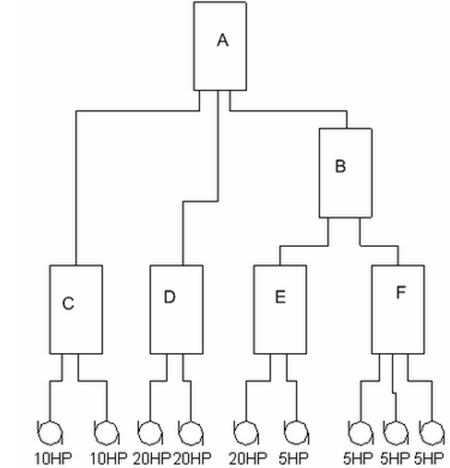
필요 부하 계산 예
수용률 규칙
- 최대 모터: 125%
- 두 번째 모터: 100%
- 세 번째 모터: 75%
- 네 번째 모터: 50%
필요 부하 계산
- A: 1.25* 20 + 1 *20 + .75 * 20 + 0.5 * (10 + 10 + 5 + 5 + 5 + 5) = 80HP
- B: 1.25*20 + 1* 5 + 0.75 * 5 + 0.5 * (5 + 5) = 38.75HP
- C: 1.25 * 10 + 1 * 10 = 22.5HP
- D: 1.25* 20 + 1 * 20 = 45HP
- E: 1.25* 20 + 1 * 5 = 30HP