Пример настройки Инструментарий AutoCAD Mechanical: основные надписи и рамки чертежа

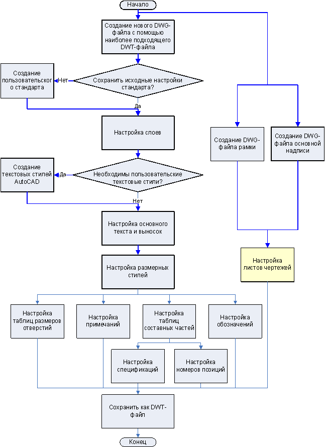
На каком этапе блок-схемы выполняется данная настройка?

Основные надписи и рамки чертежа

В компании хотели бы использовать команду "AMTITLE", поэтому после добавления подходящих свойств к основным надписям и рамкам изменили существующие процедуры LISP для применения этой команды.

Основная надпись компании — файл Company TB.dwg можно выбрать в раскрывающемся списке "Основная надпись". Рамки компании доступны в раскрывающемся списке "Формат листа": A4L (A4 Альбомная), A4P (A4 Книжная), A3, A2 и A1.dwg.

Основная надпись и рамки компании включаются во все чертежи. Для вычисления рекомендованного значения масштаба на основе выбора объектов в компании используется команда “AMTITLE”.