现在打开 Inventor Nastran 时,模型树的“模型”分支默认处于收拢状态,因此它不会占用浏览器的空间,并且您可以更轻松地找到“分析”分支。如果您收拢它,它也会保持收拢状态。

在 Inventor Professional 2023 中,默认模型状态和设计视图命名从“Master”更改为“[Primary]”。

对于显式分析,添加了一个名为“心跳”的新参数。它控制将分析进度写入输出文件的频率。默认的“心跳”间隔为 50,因此每 50 次迭代写入一行文字。

“辐射”类型的“载荷”对话框已修改,“辐射率”和“吸收率”选项已合并为一个选项,只是为了防止结果不正确。

XY 图(图形)现在会显示 X 和 Y 分量的各个单位。

执行轮廓分析后,分析名称现在显示在注释中。因此现在,当执行多个分析并创建结果图像时,很容易识别哪个图像属于哪个分析。

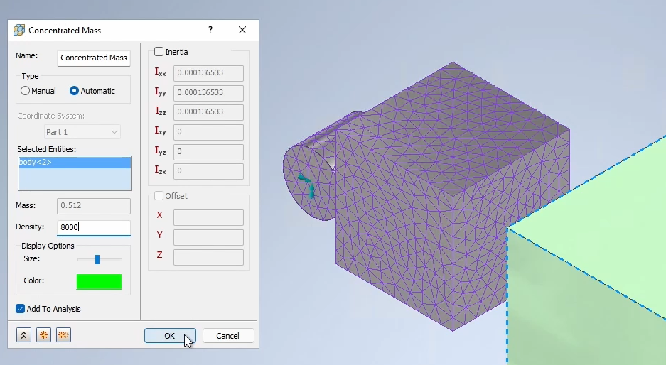
现在,可以将集中质量添加到零件文件中的实体。

塑料材料要求应力-应变曲线中的所有坡度都小于杨氏模量(前 2 个数据点除外)。当 AUTOFIXNLMAT 设置为“ON”时,求解器会删除任何违反此要求的数据点。

Nastran 求解器性能已针对具有接触的非线性模型进行了改进。接触生成和求解阶段都提高了性能,从而在接触主导的模型上实现 1.5 倍到 2 倍的加速。

模型尺寸限制增加到了 100,000,000 个单元,允许运行更大的接触模型。
接触求解改进提高了包含大量接触单元的模型的性能,并实现了新的栅格搜索算法,从而提高了接触生成性能。