The Design Web Format™ (DWF™) is an Autodesk method of publishing design data to a file that can be posted on the Internet or on an intranet. You can view DWF files with a web browser, like Microsoft
Internet Explorer, or with the free downloadable Autodesk Design Review, from where you can also plot the file. You can send a published DWF file as an e-mail attachment, share it using a project collaboration site such as Autodesk A360, or you can post it to a company website.
DWFx is the next version of the DWF file format. The DWFx file format is a blend of DWF and the Microsoft XPS (XML Paper Specification) format.
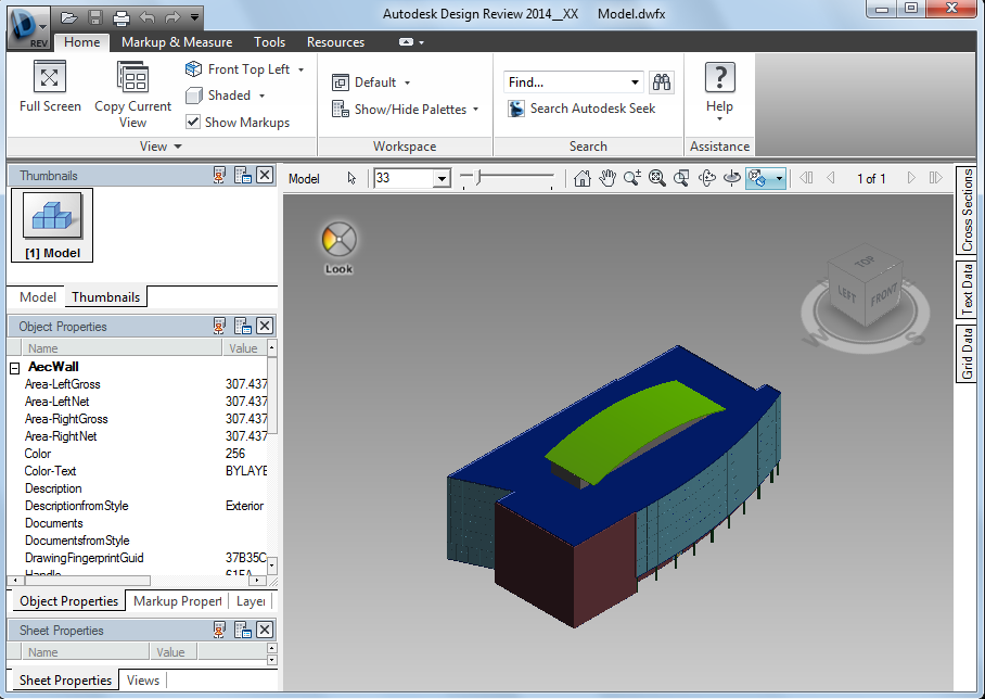
You can publish your DWG files as 2D or 3D model with the included property set data to DWF or DWFx. When these files are viewed with Autodesk Design Review, users can select components that represent objects and display the object information on the Object Properties palette.

DWFx file published to Autodesk Design Review