Popisuje vytváření základních geometrických objektů, například úseček, kružnic a šrafovaných oblastí.
V aplikaci AutoCAD lze vytvářet mnoho různých typů geometrických objektů, ale pro většinu 2D výkresů stačí znát jen několik z nich.
Úsečka je základní a nejběžnější objekt ve výkresech aplikace AutoCAD. Chcete-li nakreslit úsečku, klikněte na nástroj Úsečka.

Případně můžete v příkazovém okně zadat příkaz ÚSEČKA nebo jen zkratku U a potom stisknout klávesu Enter nebo mezerník.
Všimněte si, že se v příkazovém okně zobrazí výzva k zadání umístění bodu.

K určení počátečního bodu pro tuto úsečku byste zadali kartézské souřadnice 0,0. Všeobecně je vhodné umístit jeden roh modelu na souřadnicích 0,0, které se nazývají počátek. Umístění dalších bodů byste mohli určit pomocí dalších souřadnic X,Y na kreslicí ploše. Existují ale efektivnější metody určení bodů, které budou uvedeny v tématu Přesnost.

Jakmile určíte další bod, příkaz ÚSEČKA se automaticky zopakuje a znovu bude zobrazovat výzvu k zadání dalších bodů. Sled zadávání můžete ukončit stisknutím klávesy Enter nebo mezerníku.
Někteří lidé rádi používají jako vodítko čáry rastru, zatímco jiní raději pracují na prázdné ploše. Chcete-li vypnout zobrazení rastru, stiskněte klávesu F7. I při vypnutí rastru můžete stisknutím klávesy F9 vynutit přichycení kurzoru k přírůstkům rastru.
Úsečky mohou sloužit jako vodítko a konstrukční geometrie, například:
Výchozí možnost příkazu KRUŽNICE vyžaduje, abyste zadali středový bod a poloměr.

Další možnosti kružnice jsou dostupné v rozevíracím seznamu:

Případně můžete v příkazovém okně zadat příkaz KRUŽNICE nebo jen zkratku KR a kliknutím vybrat požadovanou možnost. V takovém případě můžete určit středový bod, nebo můžete kliknout na jednu ze zvýrazněných možností příkazu, jak je znázorněno dole.

Kružnice mohou být užitečné jako referenční geometrické útvary. Vidíte například, že dvoje dveře na obrázku do sebe mohou vzájemně narážet.

Křivka je série spojených úsečkových nebo obloukových segmentů tvořících jeden objekt.

Pomocí příkazu KŘIVKA lze vytvářet otevřené nebo uzavřené křivky pro:
Křivky mohou mít konstantní šířku nebo mohou mít různou počáteční a koncovou šířku. Po zadání prvního bodu křivky můžete pomocí možnosti Šířka určit šířku všech následně vytvářených segmentů. Hodnotu šířky lze kdykoli změnit, a to i při vytváření nových segmentů.

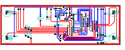
Zde je příklad desky plošných spojů, v níž spoje byly vytvořeny pomocí širokých křivek. Kruhové plošky byly vytvořeny pomocí příkazu PRSTEN.

Křivky mohou mít pro každý segment různé počáteční a koncové šířky, jak je znázorněno zde:

Uzavřené pravoúhlé křivky lze rychle vytvářet pomocí příkazu OBDÉLNÍK (v příkazovém okně zadejte zkratku OBD).

Stačí jen kliknout na dva diagonálně protilehlé body obdélníku, jak je znázorněno na obrázku. Pokud použijete tuto metodu, za účelem zlepšení přesnosti zapněte krok rastru (F9).

Ikona uživatelského souřadnicového systému (USS) ukazuje směr kladné osy X a Y pro veškeré souřadnice, které zadáte, a definuje také horizontální a vertikální směr ve výkresu. V některých 2D výkresech může být vhodné změnit bod počátku a osu X nebo Y, kliknutím a umístěním USS.
Například změnou orientace USS můžete vytvořit obdélníky, které se automaticky zarovnají podle osy X jako na obrázku.

Chcete-li obnovit uživatelský souřadnicový systém do jeho původního umístění, zadejte do příkazového okna USS a poté stisknutím klávesy Enter určete výchozí možnost <Globální>.
V aplikaci AutoCAD je šrafování jediný složený objekt, který překrývá určenou plochu vzorem tvořeným čarami, tečkami, tvary, jednobarevnou výplní nebo výplní gradientu (přechodovým efektem).

Při spuštění příkazu ŠRAFY se na pásu karet dočasně zobrazí karta Vytváření šraf. Na této kartě můžete vybírat z více než 70 oborově standardních britských a ISO šrafovacích vzorů společně s řadou speciálních možností.
Nejjednodušším postupem je vybrat šrafovací vzor a měřítko na pásu karet a poté kliknout do libovolné oblasti, která je zcela uzavřena okolními objekty. U šrafování je nutno určit faktor měřítka, který určuje jeho velikost a rozteč šrafů.
Po vytvoření šrafování můžete šrafovanou plochu upravit přesunutím ohraničujících objektů nebo můžete jeden nebo více ohraničujících objektů odstranit, a vytvořit tak částečně ohraničené šrafy:

Zde je několik příkladů, jak lze použít šrafování s jednobarevnou výplní:


U překrývajících se šraf, výplní, křivek a textových objektů určete pomocí příkazu POŘADÍ, které objekty jsou nad nebo pod jinými objekty. Například budete pravděpodobně chtít, aby spíš žlutá dálnice překročila modrou řeku než naopak.

Některé možnosti ovlivňující pořadí kreslení jsou dostupné na panelu Modifikace na pásu karet. Kliknutím rozbalte panel Modifikace a pak šipku dolů (jak je znázorněno níže).

V rozevíracím seznamu se zobrazí možnosti pro vybrané objekty a další možnosti, které platí pro všechny objekty určitého typu, například text.