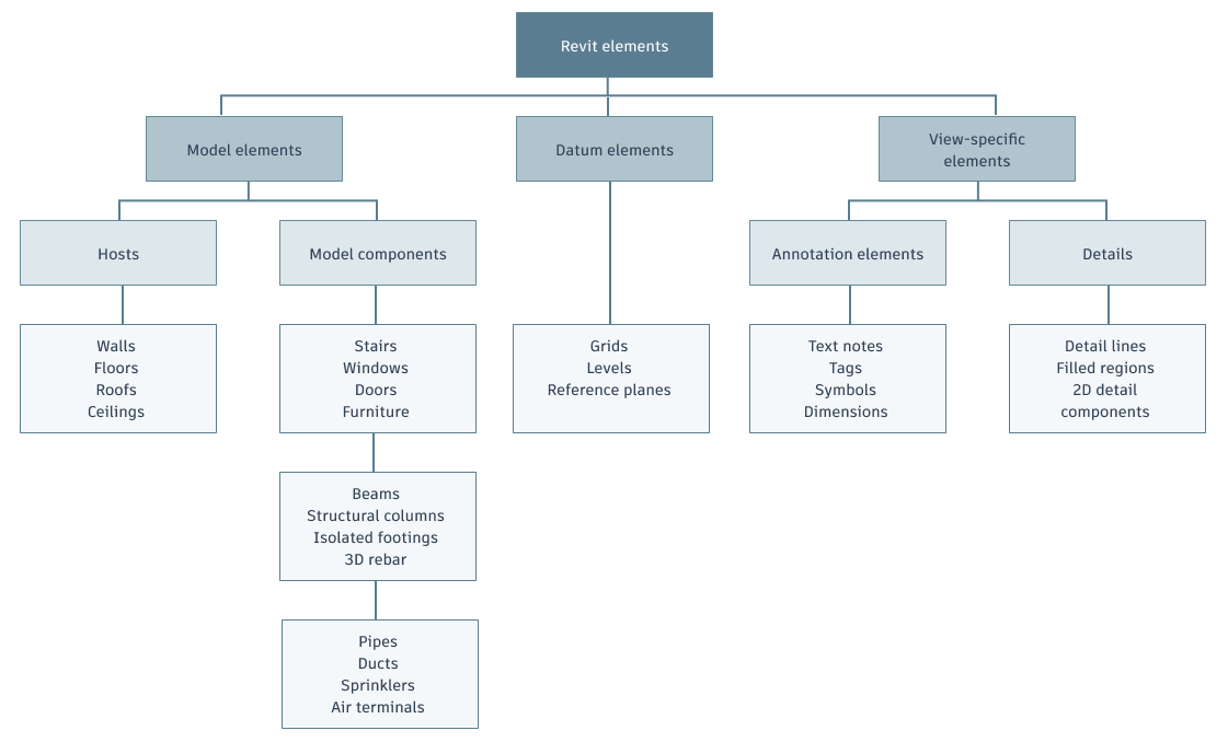
Revit verwendet drei Arten von Elementen in Projekten: Modellelemente, Bezugselemente und ansichtsspezifische Elemente. Elemente in Revit werden auch als Familien bezeichnet. Eine Familie umfasst die geometrische Definition des Elements und die Parameter, die für dieses verwendet werden. Die einzelnen Exemplare eines Elements werden durch die Familie definiert und gesteuert.
Beispiele:
Bezugselemente tragen dazu bei, Zusammenhänge innerhalb des Projekts zu verdeutlichen. Raster, Ebenen und Referenzebenen sind Beispiele für Bezugselemente.
Ansichtsspezifische Elemente werden nur in den Ansichten angezeigt, in denen sie platziert wurden. Sie dienen zur Beschreibung oder Dokumentation des Modells. Bemaßungen sind Beispiele für ansichtsspezifische Elemente.

Dadurch erhält der Planer die notwendige Flexibilität. In Revit wurden Elemente so entworfen, dass sie von Ihnen direkt erstellt und verändert werden können. Es ist keine zusätzliche Programmierung erforderlich. Wenn Sie zeichnen können, können Sie auch neue parametrische Elemente in Revit definieren.
In Revit wird das Verhalten der Elemente größtenteils durch ihren Kontext im Gebäude bestimmt. Der Kontext wird dadurch bestimmt, wie Sie das Bauteil zeichnen und seine Abhängigkeitsbeziehungen mit anderen Bauteilen festlegen. Oft brauchen Sie keine besondere Aktion auszuführen, um diese Beziehungen einzurichten: Sie werden durch Ihre Vorgehensweise und Zeichnung festgelegt. In anderen Fällen können Sie sie ausdrücklich festlegen, indem Sie beispielsweise eine Bemaßung sperren oder zwei Wände aneinander ausrichten.