Object Hierarchy
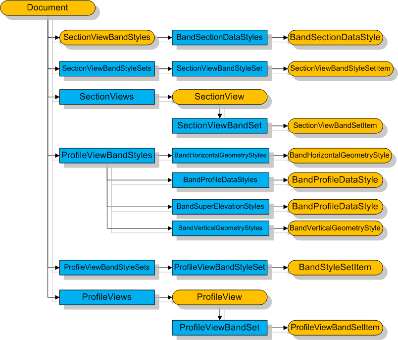
Object Model for Data Bands
Parent topic:
Data Bands in COM