Continuez à insérer des composants hydrauliques pour terminer le diagramme hydraulique.
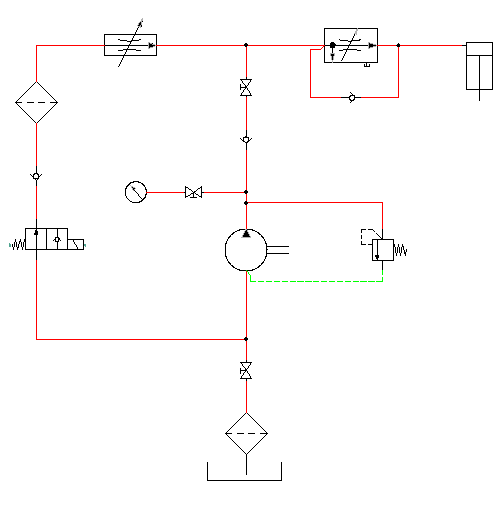
Le reste du dessin hydraulique consiste en l'insertion d'une soupape de décharge de pression et d'un clapet anti-retour à gauche de la pompe, puis en l'insertion de dispositifs (cylindres, étanchéité, filtre, clapet anti-retour et robinets à 2 voies) le long de la partie supérieure du dessin.
Insertion de composants


. Trouver
Spécifiez le point d'insertion:
Placez le calibre de pression à l'extrémité gauche (et légèrement au-dessus) de la pompe
Repère de composant : MTR1
Description : ligne 1 : Calibre de pression
Cliquez sur OK.


. Trouver
Spécifiez le point d'insertion:
Placez le robinet à droite du calibre de pression


. Trouver
Spécifiez le début du fil ou [Type de fil/X=afficher les connexions] :
Sélectionnez le point de connexion droit du calibre de pression
Spécifiez l'extrémité du fil ou [Continuer] :
Faites glisser le tuyau vers la droite et cliquez sur le point de connexion gauche du robinet
Spécifiez le début du fil ou [Déplacer/Type de fil/X=afficher les connexions] :
Sélectionnez le point de connexion droit du robinet
Spécifiez l'extrémité du fil ou [Continuer] :
Faites glisser le tuyau vers la droite et cliquez sur le tuyau vertical, cliquez avec le bouton droit de la souris



. Trouver
| Icône | Symbole à insérer |
|---|---|
|
Robinets à 2 voies |
|
Robinets généraux |
|
Filtres |
|
Etanchéité |
|
Etanchéité |
|
Vérins |


. Trouver



. Trouver
Spécifiez le point d'insertion: Placez le robinet sous l'étanchéité.


. Trouver

Le diagramme hydraulique est terminé.
Si vous voulez créer un dessin pneumatique, utilisez l'outil Insérer des composants pneumatiques dans l'onglet Schéma
le groupe de fonctions Insérer des composants. Consultez le dessin de démonstration pneumatique (Demo03.dwg) du projet Extra Library Demo.