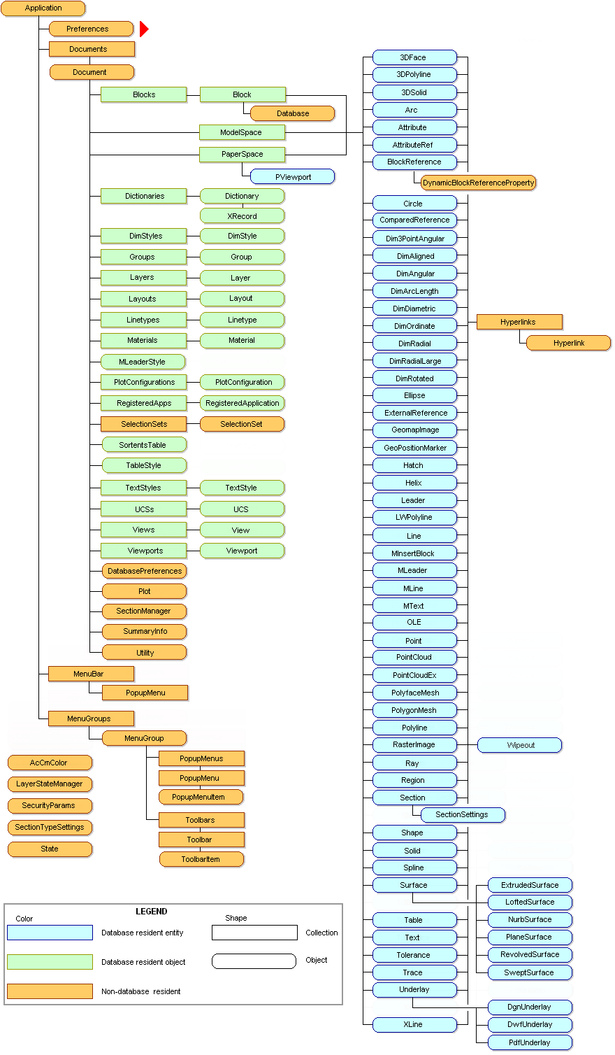
AutoCAD objects are structured in a hierarchical fashion, with the Application object at the root.
The view of this hierarchical structure is referred to as the object model. It shows you which object provides access to the next level of objects. The AutoCAD object model is described in the following figure:
