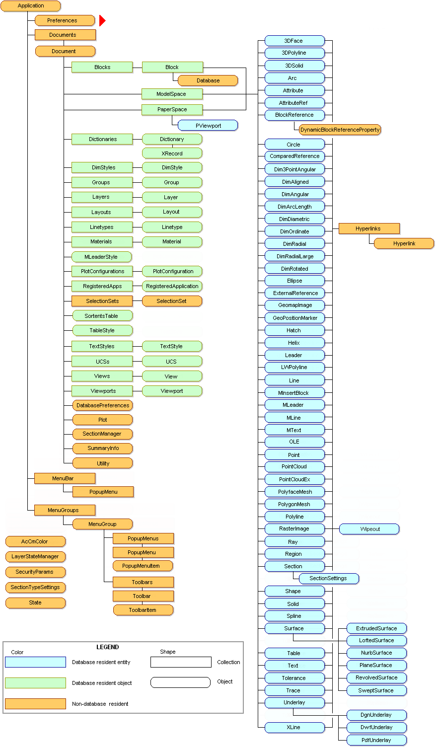
Object Model (ActiveX)
Click on an object in the image to open its associated topic.
Note:
Not all objects are available or are fully supported in AutoCAD LT.
Related Reference
Reference Guide (ActiveX)