Quando si apre Inventor Nastran, il ramo Modello della struttura del modello viene compresso per default, in modo che non occupi spazio nel browser e sia possibile individuare più facilmente il ramo Analisi. Inoltre, se la struttura viene compressa, rimane in tale modalità.

Con Inventor Professional 2023, la denominazione di default di Stato modello e Vista progettazione è cambiata passando da Principale a [Primario].

Per Analisi esplicita è stato aggiunto un nuovo parametro denominato Heartbeat. Controlla la frequenza con cui l'avanzamento dell'analisi viene scritto nel file di output. L'intervallo Heartbeat di default è 50, pertanto una riga di testo viene scritta ogni 50 iterazioni.

La finestra di dialogo Carico per il tipo Irraggiamento viene modificata e le opzioni Emissività e Assorbività sono state combinate in un'unica opzione per evitare risultati errati.

I grafici XY ora visualizzano le rispettive unità per i componenti X e Y.

Dopo l'esecuzione dell'analisi Contorno, il nome dell'analisi viene ora visualizzato nell'annotazione. Ora, quando si eseguono più analisi e si crea un'immagine del risultato, è facile riconoscere quale immagine appartiene a quale analisi.

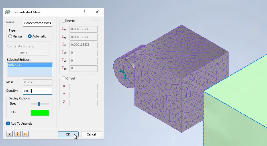
È ora possibile aggiungere la massa concentrata ad un corpo solido in un file di parti.

I materiali plastici richiedono che tutte le pendenze nella curva di sollecitazione-deformazione siano inferiori al modulo di Young (ad eccezione dei primi 2 punti dati). Quando il comando AUTOFIXNLMAT è impostato su ON, il risolutore rimuove tutti i punti dati che violano questo requisito.

Le prestazioni del risolutore Nastran sono state migliorate per i modelli non lineari con contatto. Sia la fase di generazione dei contatti che quella di risoluzione hanno migliorato le prestazioni, con una velocità di 1,5-2 volte superiore sui modelli con un contatto dominato.

Il limite delle dimensioni del modello è stato aumentato a 100.000.000 elementi, consentendo l'esecuzione di modelli di contatto più grandi.
I miglioramenti apportati alla risoluzione dei contatti aumentano le prestazioni per i modelli con un numero elevato di elementi di contatto e implementano un nuovo algoritmo di ricerca della griglia che migliora le prestazioni di generazione dei contatti.