AutoCAD Electrical 도구 세트에서는 프로젝트 설명 줄과 일부 도면 특성을 도면 제목 블록의 속성에 링크할 수 있습니다.
제목 블록 유틸리티는 다음 작업을 수행합니다.
- 프로젝트 전체 제목 블록 업데이트 자동화
- 도면당 다중 제목 블록 지원
- 특정 속성에 AutoCAD Electrical 도구 세트 프로젝트 설명 줄 매핑
- 특정 속성에 AutoCAD Electrical 도구 세트 도면당 값 매핑
- 특정 속성에 AutoLISP 값, 시스템 변수 또는 환경 변수 매핑
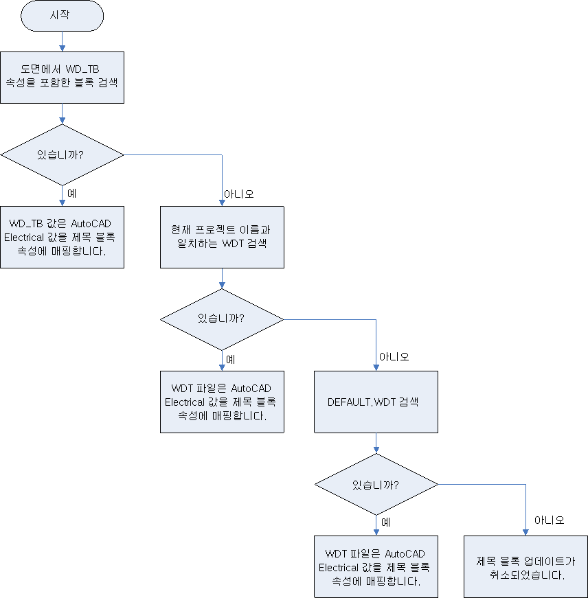
AutoCAD Electrical 도구 세트에서는 다음의 두 가지 방법을 사용하여 AutoCAD Electrical 도구 세트 값을 제목 블록의 속성에 매핑합니다.
- WD_TB 속성 방법 - 제목 블록에 포함된 정보 매핑. 이 옵션은 도면에 자체 포함되어 있으므로 외부 파일이 필요하지 않습니다. 단일 속성에 배치할 수 있는 문자 수로 제한됩니다.
- WDT 파일 방법 - 외부 속성 매핑 파일. 이 옵션은 제목 블록에 WD_TB 속성이 없어도 기존 제목 블록의 속성을 업데이트할 수 있습니다.
제목 블록 업데이트 중에는 AutoCAD Electrical 도구 세트에서 다음과 같은 순서에 따라 사용할 방법이 결정됩니다.