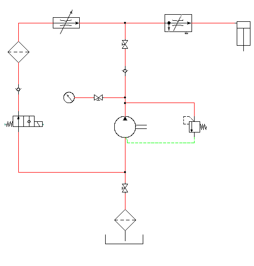
Для завершения гидравлической схемы продолжите вставку гидравлического компонента.
Оставшаяся часть работы над гидравлической схемой состоит из вставки манометра и обратного клапана слева от насоса и вставки устройств (цилиндра; дросселей; фильтра; обратного клапана и 2-ходового клапана) в верхней части чертежа.
Вставка компонентов


. найти
Точка вставки:
Укажите точку для расположения манометра слева на некотором расстоянии (и чуть выше) от насоса
Позиционное обозначение компонента: MTR1
описание: строка 1: Манометр
Нажмите кнопку "ОК".


. найти
Точка вставки:
Укажите точку для расположения насоса справа от манометра


. найти
Укажите начало провода или [Тип провода/Ч = показать соединения]:
Укажите правую точку соединения на манометре
Укажите конец провода или [Продолжить]:
Проведите трубу вправо и укажите левую точку соединения на клапане
Укажите начало провода или [Быстрое перемещение/Тип провода/Ч = показать соединения]:
Укажите правую точку соединения на клапане
Укажите конец провода или [Продолжить]:
Проведите провод вправо и укажите точку на вертикальной трубе, щелкните правой кнопкой мыши



. найти
| Значок | Вставляемый графический образ |
|---|---|
|
"2-ходовые клапаны" |
|
"Клапаны общего назначения" |
|
"Фильтры" |
|
"Дроссели" |
|
"Дроссели" |
|
"Цилиндры" |


. найти



. найти
Точка вставки: Укажите точку для расположения клапана под ограничителем


. найти

Гидравлическая схема завершена.
Для создания пневматической схемы используйте инструмент "Вставить пневматические компоненты" на панели
"Вставка компонентов". См. демонстрационный файл чертежа пневматической схемы Demo03.dwg в проекте Extra Library Demo (Дополнительные библиотеки — Демонстрация).