Teil 25: Frequenzantwortanalyse – Übung

Einführung

In dieser Übung führen simulieren wir eine dynamische Frequenzantwortanalyse auf unserem Schalldämpfermodell. Diese Übung baut auf den Änderungen auf, die wir in der vorherigen Übung zur modalen Vermeidung durchgeführt haben. Die Änderungen sind im Modell für diese Übung enthalten, sodass die vorherige Übung keine Voraussetzung für diese Übung ist.

1. Öffnen Sie das Modell und starten Sie die Autodesk Inventor Nastran-Umgebung

Starten Sie Autodesk Inventor und öffnen Sie die Datei Muffler&Brackets.iam aus dem Unterordner Teil 25 – Schalldämpfer – Frequenzantwortanalyse im Ordner Übungen. (Erste Schritte > Starten > Öffnen)

Klicken Sie in der Multifunktionsleiste auf Umgebungen und Autodesk Inventor Nastran.

2. Richten Sie die modalen Frequenzantwortanalyse ein

  1. Klicken Sie in der Strukturansicht mit der rechten Maustaste auf Analyse 1 und anschließend auf Bearbeiten.
  2. Legen Sie den Typ auf Modale Frequenzantwort fest.
  3. Prüfen Sie die Beschleunigung .
  4. Klicken Sie auf OK.
  5. Klicken Sie im Zweig Subcases mit der rechten Maustaste auf Damping1 und wählen Sie Bearbeiten.
  6. Deaktivieren Sie Strukturdämpfung.
  7. Geben Sie einen Dämpfungswert von 2 % ein.
  8. Klicken Sie auf OK.

3. Bestätigen Sie die Moduseinrichtung

  1. Klicken Sie mit der rechten Maustaste auf Modale Einrichtung 1 und wählen Sie Bearbeiten.
  2. Stellen Sie sicher, dass die niedrigste Frequenz 10 Hz beträgt. Stellen Sie sicher, dass sich die höchste Frequenz 1000Hz beträgt.
  3. Klicken Sie auf OK.

4. Erstellen Sie die Last

  1. Klicken Sie auf den Befehl Lasten in der Multifunktionsleiste.
  2. Legen Sie den Typ auf Erzwungene Bewegung fest und setzen Sie den Untertyp auf Beschleunigung.
  3. Geben Sie für ay einen Wert von 386,4 ein. (Beachten Sie, dass dies 1 G entspricht.)
  4. Wenden Sie die Last auf die zylindrische Fläche der einzelnen Bohrungen auf den beiden Befestigungsteilen an. (Insgesamt vier Flächen.)
  5. Klicken Sie auf OK.

5. Definieren Sie die Dynamikeinrichtung

  1. Klicken Sie mit der rechten Maustaste auf Dynamics Setup1 und wählen Sie Bearbeiten.
  2. Aktivieren Sie das Kontrollkästchen Frequenzbereich.
  3. Setzen Sie die Niedrigste Frequenz auf 60 Hz und die Höchste Frequenz auf 1000 Hz.
  4. Setzen Sie die Anzahl der Punkte im Bereich auf 20.
  5. Prüfen Sie die Ausbreitung um Modi.
  6. Setzen Sie die Niedrigste Frequenz wieder auf 60 Hz und die Höchste Frequenz auf 1000 Hz.
  7. Legen Sie die Anzahl der verteilten Punkte pro Modus auf 10 fest.
  8. Geben Sie für die Prozentsatzausbreitung auf 5 ein.
  9. Klicken Sie auf OK.

6. Führen Sie die Analyse durch

Wählen Sie aus der Multifunktionsleiste Ausführen, um die Analyse zu starten.

7. Überprüfen Sie die Ergebnisdarstellungen

  1. Nach der Fertigstellung doppelklicken Sie auf die Darstellung der maximalen Verschiebung im Vergleich zur Frequenz aus der Analyse-Strukturansicht.
  2. Legen Sie im Dialogfeld Plotten den Typ auf Linie+Symbol fest.
  3. Ermitteln Sie die kritischen Modi.
  4. Klicken Sie auf OK.
  5. Doppelklicken Sie auf die Darstellung Maximale lineare Beschleunigungsgröße im Vergleich zur Frequenz.
  6. Legen Sie im Dialogfeld Plotten den Typ auf Linie+Symbol fest.
  7. Ermitteln Sie die kritischen Modi.
  8. Klicken Sie auf OK.

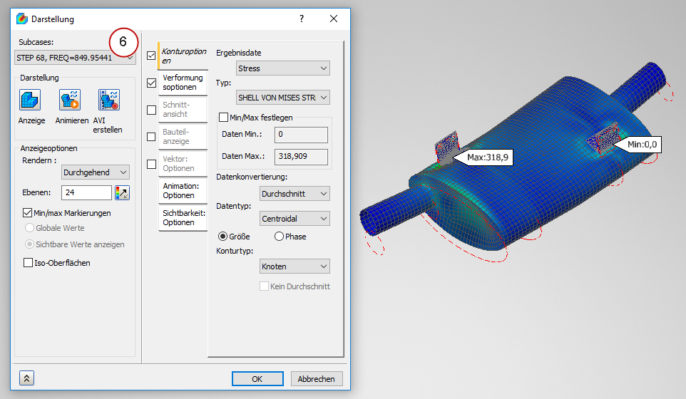
8. Überprüfen Sie die Ergebnisse

  1. Klicken Sie in der Multifunktionsleiste in der Gruppe Ergebnisse auf Optionen oder klicken Sie in der Analyse-Strukturansicht mit der rechten Maustaste auf Ergebnisse > bearbeiten.
  2. Wählen Sie Spannung aus dem Menü Ergebnisdaten und SCHALE VON-MISES-SPANNUNG aus dem Typenmenü aus.
  3. Wählen Sie SCHRITT 6 aus der Liste der Subcases.
  4. Klicken Sie auf animieren, um die Bewegung des Schalldämpfers zu untersuchen.
  5. Untersuchen Sie die Bereiche mit der größte Spannung.
  6. Wiederholen Sie den Vorgang für die anderen kritischen Frequenzen.

Zusammenfassung

In dieser Übung haben wir den Schalldämpfer durch Straßenlasteingaben geschüttelt, um zu sehen, wie viel Spannung zu erwarten ist, da wir im Einsatzbereich der Kurve immer noch Eigenfrequenzen. Aus den resultierenden Spannungen können wir ersehen, ob eine Ermüdungsberechnungsstudie erforderlich ist.

Vorheriges Thema: Frequenzantwortanalyse

Nächstes Thema: Transiente Antwortanalyse