Einführung
In dieser Übung werden wir einen einfachen freitragenden Balken mit einem festem Ende und einer Last am anderen Ende simulieren. Der Vorgang sieht im Prinzip folgendermaßen aus:
- Öffnen Sie das Modell des Balkens in Autodesk Inventor.
- Wenden Sie eine Eigenschaft, Abhängigkeiten und eine Last an.
- Erstellen Sie ein Netz und führen Sie die Simulation aus.
- Überprüfen Sie die Ergebnisse für Verschiebung und Spannung und vergleichen Sie diese mit dem erwarteten Ergebnis zu erzielen.
Für diese Simulation verwenden wir die folgenden Annahmen:
- Die Verschiebung ist gering.
- Das Material weist eine lineare Spannungs-/Dehnungsreaktion auf.
- Die Größe, Ausrichtung und Verteilung der angewendeten Last ändert sich nicht.
- Die Auswirkungen der Schwerkraft sind vernachlässigbar.
1. Öffnen Sie das Modell
Starten Sie Autodesk Inventor und öffnen Sie die Datei First Beam.ipt aus dem Unterordner Teil 3 – Freitragender Balken im Ordner Übungen. Sie sollten die folgende Abbildung sehen; das Modellfenster auf der linken Seite ist jedoch möglicherweise nicht sichtbar:
Öffnen Sie die Autodesk Inventor Nastran-Umgebung
- Klicken Sie in der Multifunktionsleiste auf die Registerkarte Umgebungen.
- Klicken Sie auf Autodesk Inventor Nastran.
3. Weisen Sie die physikalische Eigenschaft zu
- Klicken Sie in der Multifunktionsleiste auf Idealisierungen.
- Bestätigen Sie im Dialogfeld Idealisierungen, dass es sich um den Typ Volumenkörperelemente handelt.
- Klicken Sie auf das SymbolNeues Material.
- Geben Sie im Dialogfeld Material für E (Elastizitätsmodul) 30e6 ein.
- Geben Sie für v (Poissonsche Konstante) 0,3 ein.
- Klicken Sie im Dialogfeld "Material" auf OK.
- Klicken Sie im Dialogfeld "Idealisierungen" auf OK.
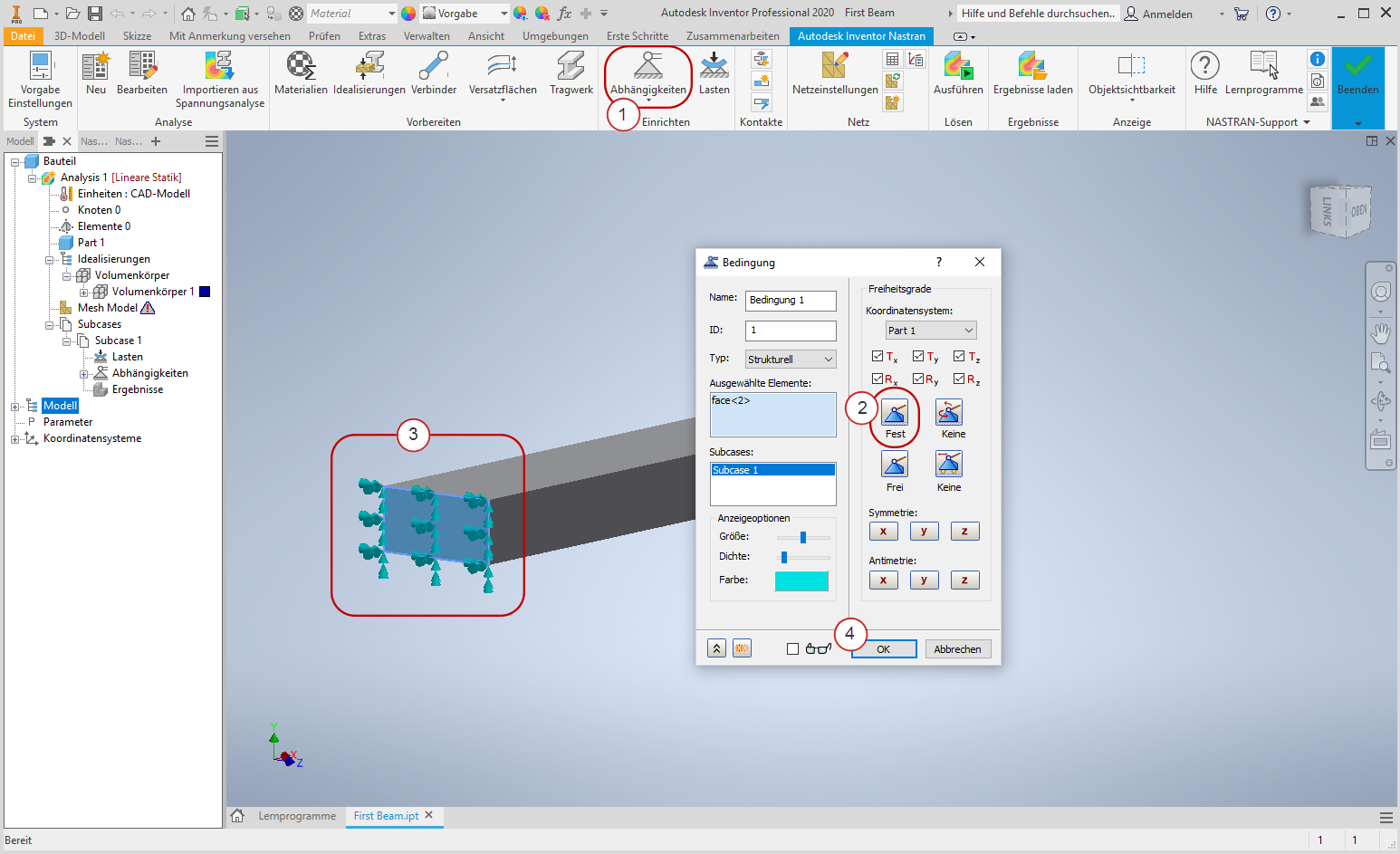
4. Erstellen Sie eine Abhängigkeit für den Balken
In diesem Schritt weisen wir die Bedingung zu, die ein Ende des Balkens fixiert und so die Bewegung in alle Richtungen verhindert.
- Klicken Sie in der Multifunktionsleiste auf Abhängigkeiten. Klicken Sie auf den ViewCube in der rechten oberen Ecke des Inventor-Fensters und verschieben Sie ihn, um den Balken neu zu positionieren, sodass Sie eine gute Sicht auf ein Ende haben.
- Klicken Sie im Dialogfeld Abhängigkeit auf Fest. Dies ist die Vorgabeeinstellung. Unter Anzeigeoptionen können Sie auch die Einstellung für die Dichte nutzen, um die Anzahl der im Bild angezeigten Abhängigkeitssymbole zu steuern.
- Klicken Sie auf das Ende des Balkens, wie in der Abbildung gezeigt.
- Klicken Sie auf OK.
5. Belasten Sie den Balken
- Klicken Sie in der Multifunktionsleiste auf Lasten.
- Beachten Sie, Kraft der standardmäßige Lasttyp ist.
- Wählen Sie das Ende des Balkens, an dem keine Abhängigkeit besteht (siehe Abbildung).
- Geben Sie für Fy -1000 ein.
- Klicken Sie auf OK.
6. Vernetzen Sie den Balken
- Klicken Sie in der Multifunktionsleiste auf Netz generieren.
Das Netz wird generiert:
7. Führen Sie die Simulation aus.
- Klicken Sie in der Multifunktionsleiste auf Ausführen.
- Die Strukturansicht wechselt automatisch zur Autodesk-Nastran-Ausgabe. Dabei handelt es sich um ein Protokoll des Lösungsfortschritts.
- Wenn die Lösung abgeschlossen ist, klicken Sie auf OK.
8. Visualisieren Sie die Verschiebung
- Wenn die Analyse-Strukturansicht nicht sichtbar ist, klicken Sie auf die Registerkarte Autodesk-Nastran-Modellstruktur.
- Klicken Sie in der Strukturansicht im Knoten Ergebnisse mit der rechten Maustaste auf .
Beachten Sie die maximale Verschiebung von 0,066 Zoll.
9. Visualisieren Sie die Spannung
- Klicken Sie in der Strukturansicht im Knoten Ergebnisse mit der rechten Maustaste auf .
- Beachten Sie die maximale Spannung von 29,000 psi.
Zusammenfassung
Herzlichen Glückwunsch! Sie haben Ihr erstes FEM-Modell in Autodesk Inventor Nastran abgeschlossen!
Wenn wir die Reaktionen manuell berechnen, erhalten wir Folgendes: