
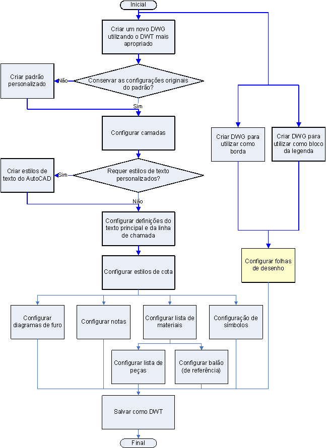
A empresa deseja desfrutar das vantagens do comando “AMTITLE”, assim, alteram suas rotinas LISP existentes para utilizar este comando depois de adicionar as funções inteligentes necessárias a suas bordas e blocos de legenda.
Eles fazem que o bloco de legenda da empresa, Empresa TB.dwg, esteja disponível na lista suspensa “Bloco de legenda”. Eles fazem que as bordas da empresa, A4L (A4 horizontal), A4P (A4 vertical), A3, A2 e A1.dwg, estejam disponíveis na lista suspensa “Formato de papel”.
As bordas e os blocos de legenda da empresa aparecem em todos os desenhos. Utilizam o comando “AMTITLE” para calcular a escala recomendada com base na seleção de objetos.