В данном исследовании показаны типовые требования гипотетической компании XYZ к конфигурации. Цель исследования — сопоставить типичные примеры использования с темами, перечисленными в данном документе.
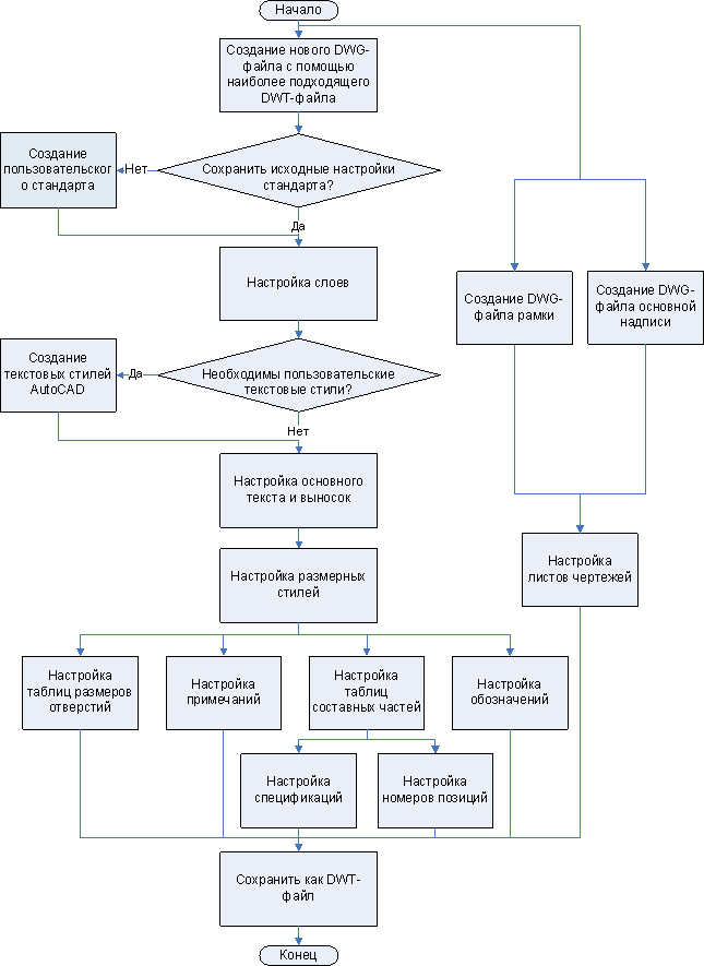
В последующих разделах приводится набор требований и список ссылок на связанные разделы с пошаговыми инструкциями. На блок-схеме ниже представлен рабочий процесс конфигурации, разъясняемый в рамках приведенного примера. В последующих разделах в рамках этого примера приводится упомянутая блок-схема и объясняется, к какому этапу процедуры конфигурации относится соответствующий раздел. В данном документе рассмотрены не только требования, перечисленных в исследовании, но и различные вопросы настройки.

В рамках примера рассматривается следующий процесс.