Балка-стенка в виде консоли

Консоль всегда будет рассматриваться как допустимое напряжение в короткой консоли, независимо от расчета проектируемой балки-стенки.

Символы

d - рабочая высота сечения консоли

a - расстояние между местоположением результирующей нагрузкой и гранью опоры.

L — длина консоли по опорной грани.

Проверка напряжений в бетоне:

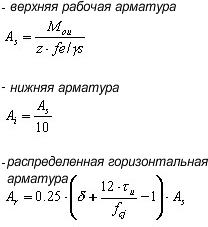
Расчет армирования:

Если нагрузки отображаются как подвешенные к консоли, эквивалентная высоты поперечного сечения консоли представляется в расчетах как . В этом случае нагрузки должна быть передана на вертикальную арматуру, процент армирования может быть меньше, чем 0.8fe.