如果圖面標題欄框由具有屬性的 AutoCAD 圖塊組成,則 AutoCAD Electrical 工具集 可以更新您的圖面標題欄框。

標題欄框公用程式:
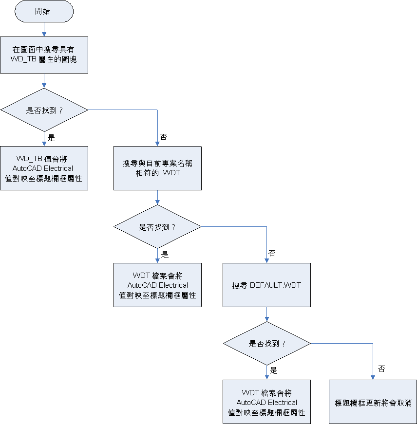
有兩種標題欄框連結方法:
在標題欄框更新期間,AutoCAD Electrical 工具集 按照此順序確定使用哪種方法。

使用「標題欄框設置」可將以下專案和圖面特定值對映至標題欄框上的屬性。
|
對映代碼 |
描述 |
|---|---|
|
行 x |
專案描述行,其中「x」是專案描述行號碼 |
|
SHEET |
在「圖面性質」對話方塊中指定的圖紙號碼值 (%S 值) |
|
SHEETMAX |
作用中專案中的圖面數量 |
|
DWGNAM |
在「圖面性質」對話方塊中指定的圖面名稱值 (值 %D) |
|
DD1 (或 DWGDESC),DD2,DD3 |
在「圖面性質」對話方塊中指定的圖面描述 |
|
DWGSEC |
在「圖面性質」對話方塊中指定的區段代碼 |
|
DWGSUB |
在「圖面性質」對話方塊中指定的子區段代碼 |
|
檔名 |
不帶路徑或副檔名的圖檔名稱 |
|
完整檔名 |
帶路徑或副檔名的圖檔名稱 |
|
FILENAMEEXT |
僅帶有 .dwg 副檔名的圖檔名稱 |
|
IEC_P |
在「圖面性質」對話方塊中指定的專案值 |
|
IEC_I |
在「圖面性質」對話方塊中指定的安裝值 |
|
IEC_L |
在「圖面性質」對話方塊中指定的位置值 |
|
PLOTTIME |
目前時間 (24 小時制,軍用格式) |
|
PLOTTIME12 |
目前時間 (12 小時制,上午/下午格式) |
|
PLOTDATE |
目前日期 (MM:DD:YYYY 格式) |
|
PLOTDATEMMDDYY |
目前日期 (MM:DD:YY 格式) |
|
PLOTDATEYYMMDD |
目前日期 (YY:MM:DD 格式) |
|
PLOTDATEYYYYMMDD |
目前日期 (YYYY:MM:DD 格式) |
您還可以對映使用者定義的值,例如:

您可以將系統變數值或 AutoLISP 程式萃取的值對映至標題欄框上的屬性。
AutoCAD Electrical 工具集 允許每個圖面有三個描述行。如果需要更多的描述行,可透過字元「|」將每個描述行截為多個部分。然後每個部分會對映至標題欄框上的不同屬性。
例如,若要將第一個描述行對映至三個屬性,則使用此格式:
屬性名稱1|屬性名稱2|屬性名稱3=DD1
然後在「圖面性質: 圖面設定頁籤」對話方塊的「描述 1」值中,於切斷點使用「|」分割值。例如,「Main cabinet|120VAC|PLC I/O」。「更新標題欄框」指令便將此文字字串分割為這三個標題欄框屬性。
如果標題欄框設置將任何 AutoCAD Electrical 工具集 出圖*值對映至屬性,則這些屬性會在使用 AutoCAD Electrical 工具集 出圖公用程式時進行更新。如果屬性具有提示值,則此值將做為字首。
例如: