關於規劃 AutoCAD Mechanical 工具集 的個案研究 - 在樣板中儲存規劃
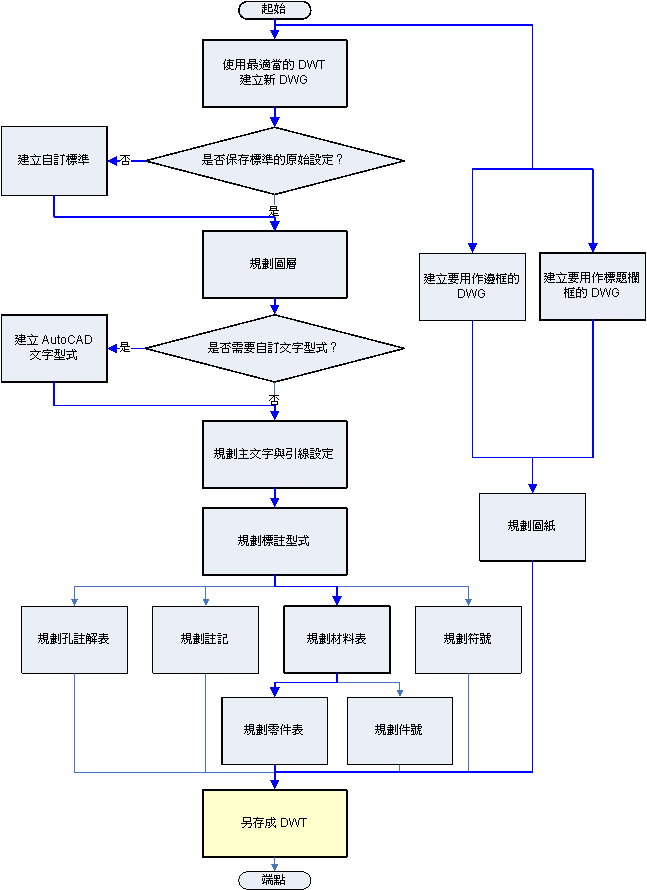
我在流程圖中的位置
樣板 (.dwt)
包含所有標準變更與設定的樣板檔 Company XYZ.dwt,位於
AutoCAD Mechanical 工具集
的預設樣板資料夾中。所有新建立的圖面都必須以該樣板開始,以確保與維護公司製圖標準。
上層主題:
關於規劃 AutoCAD Mechanical 工具集 的假設個案研究
前一個主題:
關於規劃 AutoCAD Mechanical 工具集 的個案研究 - 標題欄框和圖框
相關概念
關於分發規劃檔 (AutoCAD Mechanical 工具集)
相關參考
用於在圖面中設置製圖標準的指令 (AutoCAD Mechanical 工具集)