CAD 主體

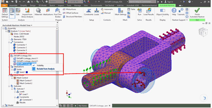
CAD 模型中所包含的零件、組合或次組合都會列示在瀏覽器的「分析」分支。當您以滑鼠右鍵按一下 CAD 主體項目時,可以使用以下關聯式功能表選項:

如果在套用了負載、約束、連接器、網格控制或其他 FEA 物件之後,才排除了某個零件、組合或次組合,這些物件仍會保留在模型樹中。但是,它們會使用圖示 () 標示,指示這個物件有問題,而且有工具提示警告您「由於零件排除,已失去某些面」。