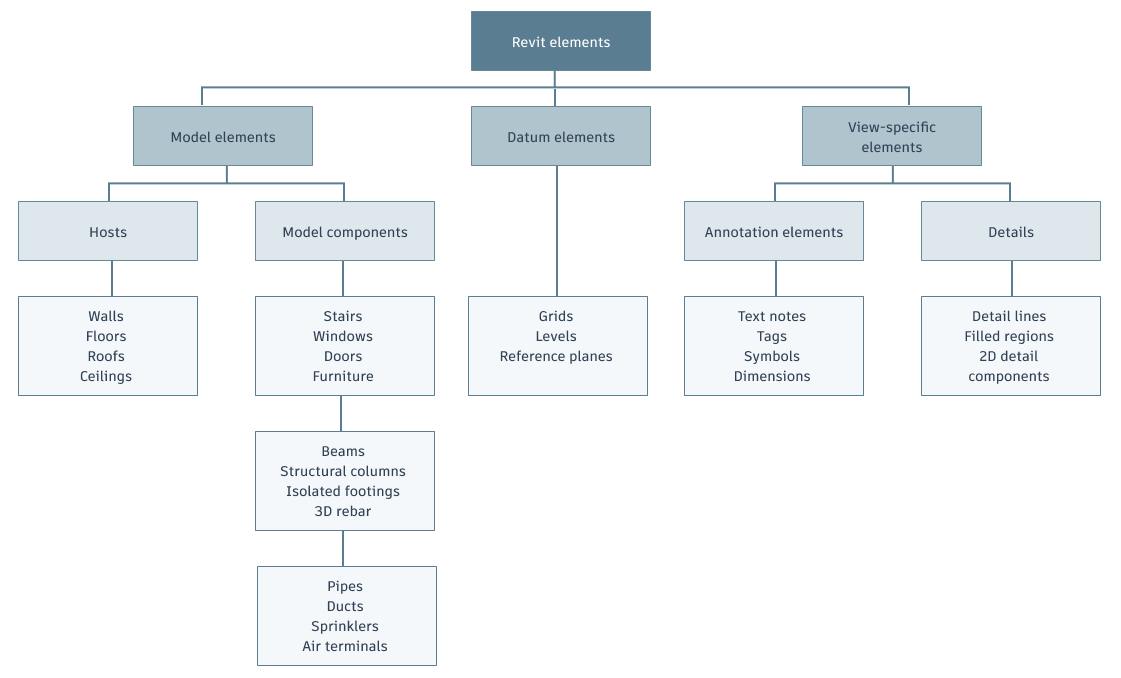
Revit 在專案中使用 3 種類型的元素:模型元素、基準元素和視圖特有的元素。Revit 中的元素也稱為族群。族群包含元素的幾何圖形定義及元素使用的參數。每個元素實體受到族群的定義與控制。
範例:
基準元素有助於定義專案上下文。例如,格線、樓層和參考平面都是基準元素。
視圖特有的元素僅在放置它們的視圖中顯示。它們有助於描述或歸檔模型。例如,標註是視圖特有的元素。

模型元素有兩種類型:
主體 (或主體元素) 通常是在營造敷地現地建置的。
範例:
模型元件是建築模型中所有其他類型的元素。
範例:
視圖特有的元素有兩種類型:
此執行方式提供設計者彈性。Revit 元素乃是設計為由您直接建立或修改的元素,不需要進行程式設計。如果您會畫圖,那麼您就可以在 Revit 中定義新的參數化元素。
在 Revit 中,元素的行為大部分是依據其在建築中的脈絡而決定的。脈絡則由您如何繪製元件以及該元件與其他元件建立的約束關係決定。通常,您不必建立這些關係;您所做的事與繪製方式均包含這些關係。在其他情況下,您可以經由如鎖住標註或對齊 2 面牆來明確地進行控制。