有電氣裝置/配電盤的需求率時,Revit 會計算需求負載。

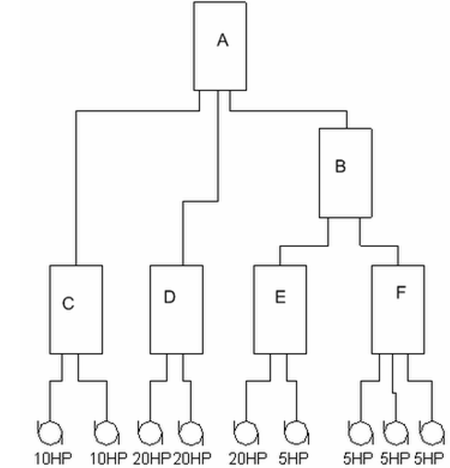
需求負載計算範例
需求率規則
- 最大馬達:125%
- 第二個馬達:100%
- 第三個馬達:75%
- 第四個馬達:50%
需求負載打開
- A:1.25* 20 + 1 *20 + .75 * 20 + 0.5 * (10 + 10 + 5 + 5 + 5 + 5) = 80 HP
- B:1.25*20 + 1* 5 + 0.75 * 5 + 0.5 * (5 + 5) = 38.75 HP
- C:1.25 * 10 + 1 * 10 = 22.5 HP
- D:1.25* 20 + 1 * 20 = 45 HP
- E:1.25* 20 + 1 * 5 = 30 HP