Konfigurace aplikace Sada nástrojů AutoCAD Mechanical

Při konfiguraci aplikace Sada nástrojů AutoCAD Mechanical se provádějí nastavení, která jsou potřebná k tomu, abyste mohli začít kreslit.

Výkres můžete začít vytvářet na základě jedné ze základních šablon dodaných s aplikací Sada nástrojů AutoCAD Mechanical. Tyto šablony jsou založeny na mezinárodních normách kreslení. Pokud vaše organizace používá pozměněnou verzi výkresové normy, použijte šablonu odpovídající této normě, upravte nastavení podle svých požadavků a takto vytvořenou novou šablonu uložte.

Konfigurační nastavení se provádějí prostřednictvím dialogu Možnosti, a to zejména na jeho kartě AM:Normy. Nastavení prováděná v tomto dialogu se obecně člení na systémová nastavení a nastavení vztahující se k výkresu. Systémová nastavení pak program uloží v registru systému Windows a použije je pro všechny výkresy, které otevřete. Nastavení, která se vztahují k výkresu, uloží program do vytvořené šablony. V dialogu Možnosti jsou tato nastavení označena pomocí ikony .

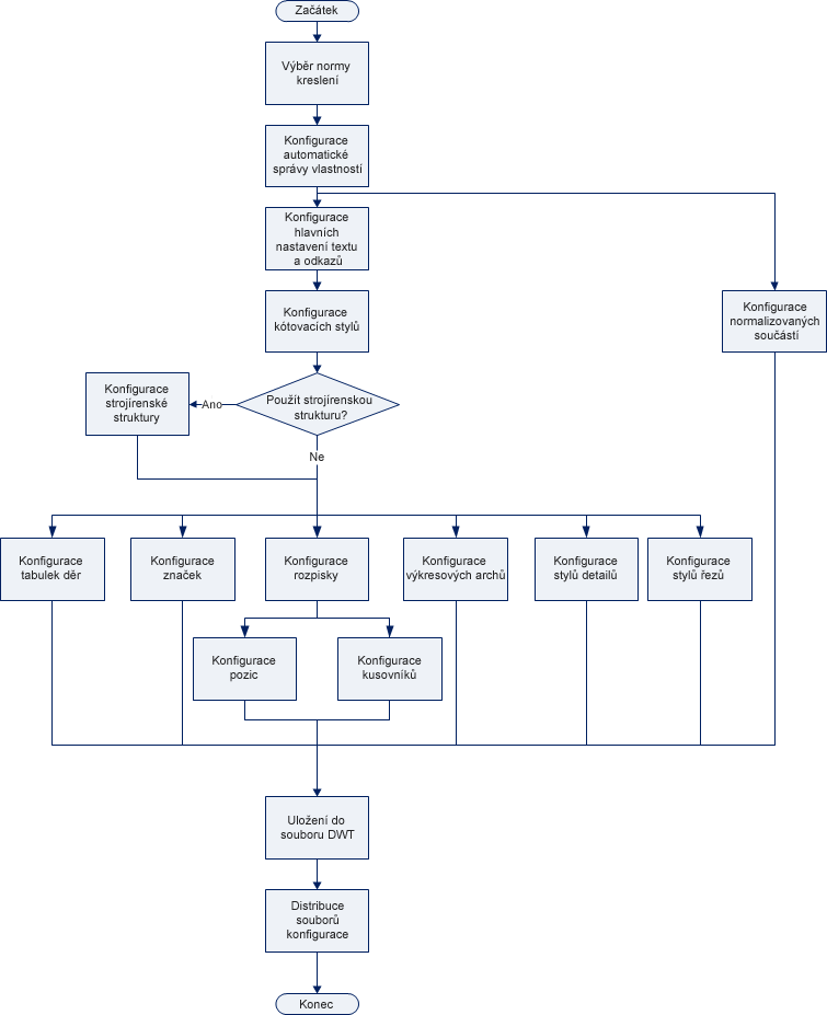
Tento dialog obsahuje mnoho konfiguračních nastavení, která umožňují vytvoření několika konfiguračních postupových schémat. Následující diagram znázorňuje postupové schéma konfigurace vyšší úrovně, které bere v úvahu vzájemnou provázanost různých konfiguračních úkonů a poskytuje pracovní postup, který je použitelný za většiny okolností. Kliknutím na pole ve vývojovém diagramu zobrazíte související informace.

Výběr normy kreslení Nejčastější dotazy: Co je Automatická správa vlastností? Konfigurace hlavního nastavení textu a odkazů Konfigurace kótovacích stylů Konfigurace Knihoven obsahu s normalizovanými součástmi Konfigurace strojírenské struktury Konfigurace rozvržení tabulek děr Konfigurace značek Konfigurace rozpisky Konfigurace listů výkresu Styly detailů v aplikaci Sada nástrojů AutoCAD Mechanical Styly řezů v aplikaci Sada nástrojů AutoCAD Mechanical Nastavení pozic založených na normě Nastavení kusovníků založených na normě Distribuce konfiguračních souborů

Po dokončení konfigurace systému získáte nový soubor DWT (soubory výkresové šablony) a několik dalších souborů, například soubory DWG (výkresové soubory), které obsahují vlastní rohová razítka, vlastní kusovníky apod. Tyto soubory můžete kopírovat do odpovídajících složek v jiných počítačích, ve kterých je také nainstalována aplikace Sada nástrojů AutoCAD Mechanical. Případně můžete tyto soubory zkopírovat do sdílené složky a na kartě Soubory dialogového okna Možnosti na ně přejít.

Témata propojená s vývojovým diagramem: