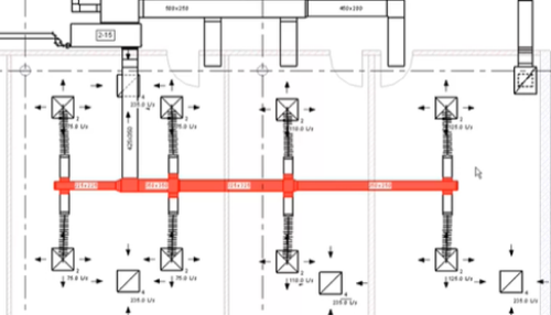
Videofilm: Umístění potrubí
V tomto videofilmu uvidíte, jak vytvořit systém potrubí přidáním vybavení, vytvořením logického systému a vytvořením fyzického systému přidáním potrubí.
Videofilm: Porovnání velikosti nebo výšky u potrubí
V tomto videofilmu uvidíte, jak pomocí nástrojů Převzetí velikosti a Převzetí výšky porovnat velikost a výšku potrubí při přichycení k existujícímu potrubí.
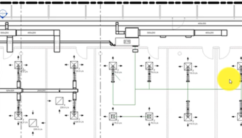
Videofilm: Tvorba systémů
V tomto videofilmu uvidíte tvorbu systému, případně přiřazení vybavení k existujícím systémům pomocí ručního nebo automatického připojení vybavení.
Videofilm: Úprava trasy obvodu
V tomto videofilmu uvidíte, jak úpravou tras obvodů vytvořit přesné výpočty elektronických systémů.
Videofilm: Umístění trubky
V tomto videofilmu uvidíte umístění trubky do systému pomocí nástrojů Mechanické vybavení a Generovat rozvržení.
Videofilm: Definice nastavení
V tomto videofilmu uvidíte, jak definovat nastavení modelu a spravovat mapování v doplňku Modelář P&ID.
Videofilm: Modelování potrubí
V tomto videofilmu uvidíte, jak nastavit popisky P&ID, namapovat prvky a přidat segmenty potrubí do modelu.
Videofilm: Přidání tlumičů na díly TZB výroby
V tomto videofilmu uvidíte, jak při vytváření modelu výroby TZB pomocí ovládacích prvků pro tlumiče na kreslicí ploše přidat, odebrat nebo otočit lamely integrálních tlumičů.
Videofilm: Umístění závěsů TZB
V tomto videofilmu uvidíte vložení závěsů do modelu a zabránění kolizí s ostatními prvky TZB pomocí ovládacích prvků.
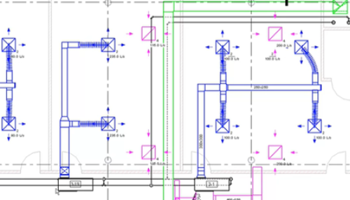
Videofilm: Vyplnění mezer v modelu výroby
Pomocí příkazů Prodloužit/Ořezat, Rychlé připojení nebo Návrh trasy a dílů můžete vyplnit mezery v modelu výroby u potrubí, systému potrubí nebo u elektrické izolace.
Videofilm: Tvorba modelů TZB výroby v aplikaci Revit
V tomto videofilmu uvidíte, jak pomocí nástrojů v aplikaci Revit vytvořit model, který bude odpovídat záměru TZB výroby, aby bylo možné jej sdílet s tvůrci stavebních detailů.
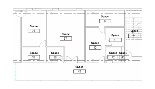
Videofilm: Používání nástroje Space Naming
Nástroj Space Naming přiřadí názvy a čísla z architektonických místností prostorům aplikace MEP používaným k analýze výkonnosti budovy.