
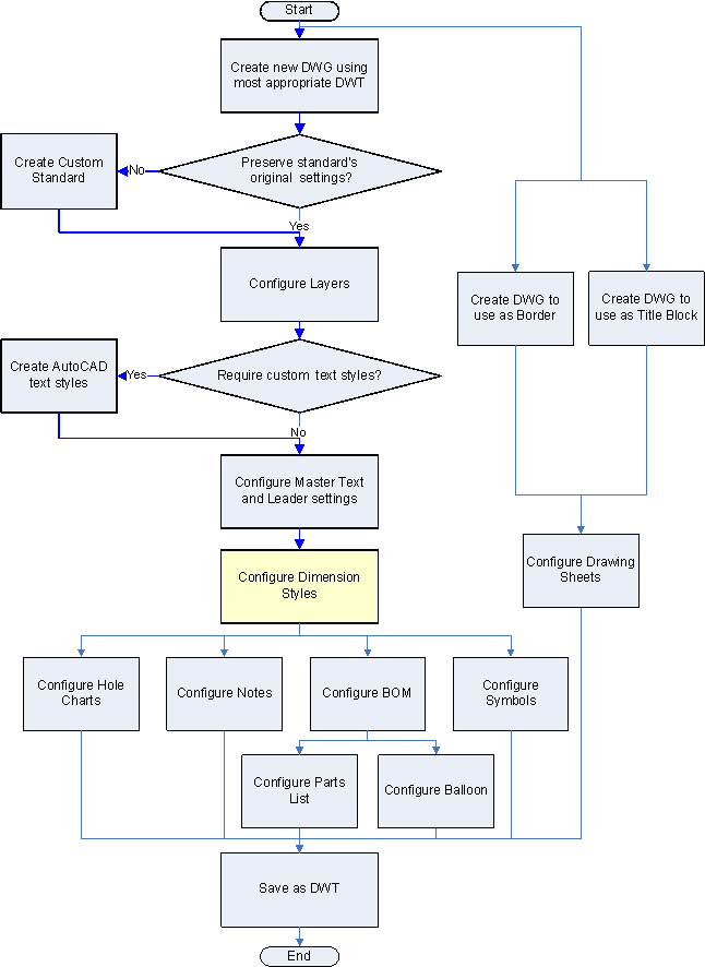
Company XYZ wants to use a dimension style named “Company XYZ.” They use the TrueType font “ISOCPEUR.” Dimension text is 3.5 mm high and YELLOW. Tolerance text is 2.5 mm and RED. Dimension lines, leaders, and arrows are RED. Dimension precision is set to one decimal place and always shows the trailing zero for linear and angular dimensions.