
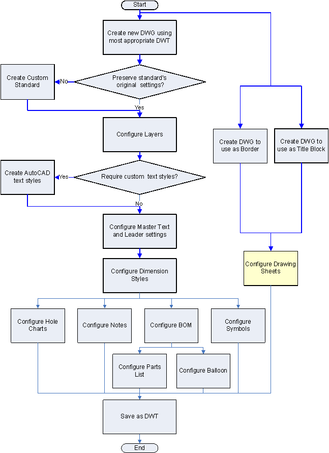
The company likes the benefits of the “AMTITLE” command, so they change their existing LISP routines to use that command after they add the appropriate intelligence to their title blocks and borders.
They make the company title block, Company TB.dwg, available from the “Title block” drop-down list. They make the company borders, A4L (A4 Landscape), A4P (A4 Portrait), A3, A2, and A1.dwg, available from the “Paper Format” drop-down list.
The company title block and borders appear in all drawings. They use the “AMTITLE” command to calculate the recommended scale based on the object selection.