Informazioni sulla configurazione di Set di strumenti AutoCAD Mechanical

La configurazione di Set di strumenti AutoCAD Mechanical richiede l'impostazione di opzioni specifiche per iniziare a disegnare.

È possibile iniziare creando un disegno basato su uno dei modelli disponibili in Set di strumenti AutoCAD Mechanical. Tali modelli si basano sulle norme di disegno internazionali. Se si utilizza una variante di una norma di disegno, utilizzare il modello corrispondente a tale norma, modificare le impostazioni in base ai propri requisiti e salvare un nuovo modello.

Nella finestra di dialogo Opzioni è possibile gestire le impostazioni di configurazione, in particolare nella scheda AM:Standard. Le impostazioni in questa finestra di dialogo possono essere classificate come impostazioni a livello di sistema o di disegno. Il programma salva le impostazioni a livello di sistema nel Registro di sistema di Windows e le applica a tutti i disegni che vengono aperti. Le impostazioni a livello di disegno vengono salvate con il modello creato. Nella finestra di dialogo Opzioni, l'icona indica queste impostazioni.

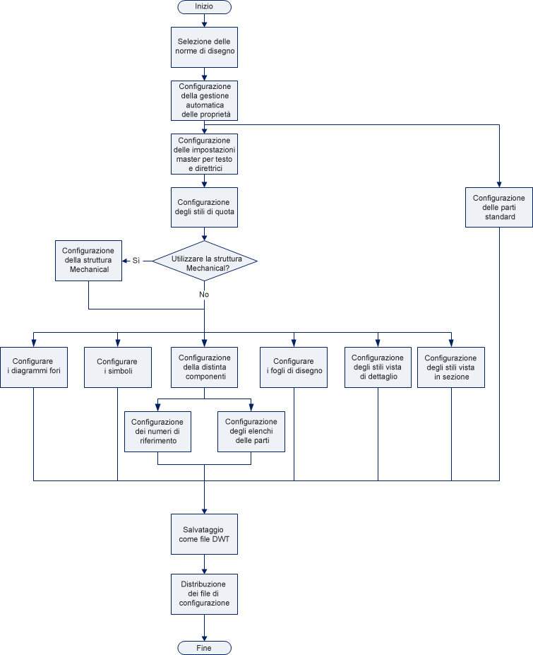
Questa finestra di dialogo include molte impostazioni di configurazione, per consentire all'utente di creare vari flussi di lavoro di configurazione. Di seguito è illustrato un diagramma di flusso di configurazione generale, che considera le interdipendenze delle diverse operazioni di configurazione e fornisce un flusso di lavoro valido per la maggior parte dei casi. Fare clic su una casella nel diagramma di flusso per visualizzare le relative informazioni.

Informazioni sulla selezione di una norma di disegno Domande frequenti: che cos'è la gestione automatica delle proprietà? Informazioni sulla configurazione delle impostazioni master per testo e direttrici Informazioni sulla configurazione degli stili di quota Informazioni sulla configurazione delle librerie dei contenuti di parti standard Informazioni sulla configurazione della struttura Mechanical Informazioni sulla configurazione del layout di diagrammi fori Informazioni sulla configurazione dei simboli Informazioni sulla configurazione della distinta componenti Informazioni sulla configurazione dei fogli di disegno Informazioni sugli stili di vista di dettaglio in Set di strumenti AutoCAD Mechanical Informazioni sugli stili di vista in sezione in Set di strumenti AutoCAD Mechanical Informazioni sull'impostazione di numeri di riferimento basati su standard Informazioni sull'impostazione di elenchi parti basati su standard Informazioni sulla distribuzione dei file di configurazione

Al termine della configurazione del sistema, si disporrà di un nuovo file con estensione dwt (modello di disegno) e di alcuni altri file, ad esempio file con estensione dwg (disegno) contenenti cartigli, elenchi parti e altri elementi personalizzati. Copiare questi file nelle cartelle corrispondenti negli altri computer in cui viene eseguito Set di strumenti AutoCAD Mechanical. In alternativa, è possibile copiare questi file in una cartella condivisa e accedervi utilizzando la scheda File della finestra di dialogo Opzioni.

Gli argomenti collegati al diagramma di flusso sono: