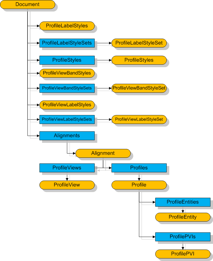
オブジェクト階層
縦断オブジェクト モデル
親トピック:
COM での縦断