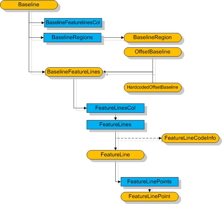
オブジェクト階層

計画線のオブジェクト モデル