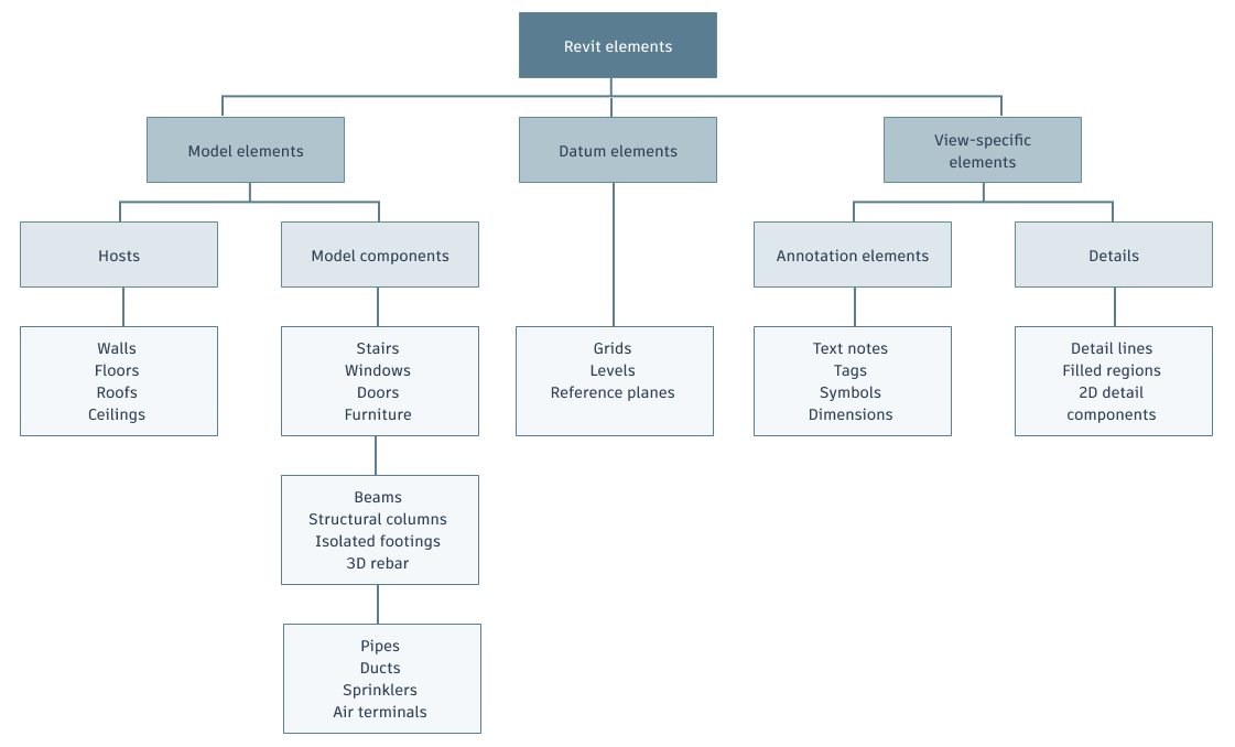
Revit의 프로젝트에서는 세 가지 유형의 요소인 모델 요소, 기준 요소 및 뷰별 요소를 사용합니다. Revit의 요소도 패밀리로 참조됩니다. 패밀리는 요소의 형상 정의와 요소에서 사용되는 매개변수를 포함합니다. 요소의 각 인스턴스는 패밀리에 의해 정의되고 제어됩니다.
예:
기준 요소는 프로젝트 컨텍스트를 정의하는 데 도움이 됩니다. 예를 들어 그리드, 레벨 및 참조 평면은 기준 요소입니다.
뷰 특성 요소는 배치된 뷰에만 표시됩니다. 이 요소는 모델을 설명하거나 문서화하는 데 도움이 됩니다. 예를 들어 치수는 뷰 특정 요소입니다.

다음 두 가지 유형의 모델 요소가 있습니다.
호스트(또는 호스트 요소)는 일반적으로 공사 현장에서 구성됩니다.
예:
모델 구성요소는 건물 모델에 있는 다른 모든 유형의 요소입니다.
예:
다음과 같은 두 가지 유형의 뷰 특정 요소가 있습니다.
이로써 디자이너는 보다 융통성 있게 작업할 수 있습니다. Revit 요소는 사용자가 직접 작성하고 수정할 수 있게 설계되어 있으므로 프로그래밍이 필요하지 않습니다. 그릴 수 있는 경우 Revit에서 새 파라메트릭 요소를 정의할 수 있습니다.
Revit에서 이 요소는 주로 건물에 있는 컨텍스트의 동작을 결정합니다. 컨텍스트는 구성요소를 그리는 방법 및 다른 구성요소로 설정된 구속조건 관계에 의해 결정됩니다. 이러한 관계를 설정하기 위해 아무런 작업을 하지 않아도 됩니다. 사용자가 수행하는 작업과 그리는 방법에 포함됩니다. 치수를 잠그거나 두 개의 벽을 정렬하여 명시적으로 제어할 수 있는 경우도 있습니다.