标题栏实用程序

AutoCAD Electrical toolset 可以将项目描述行和某些图形特性链接到图形标题栏中的属性。

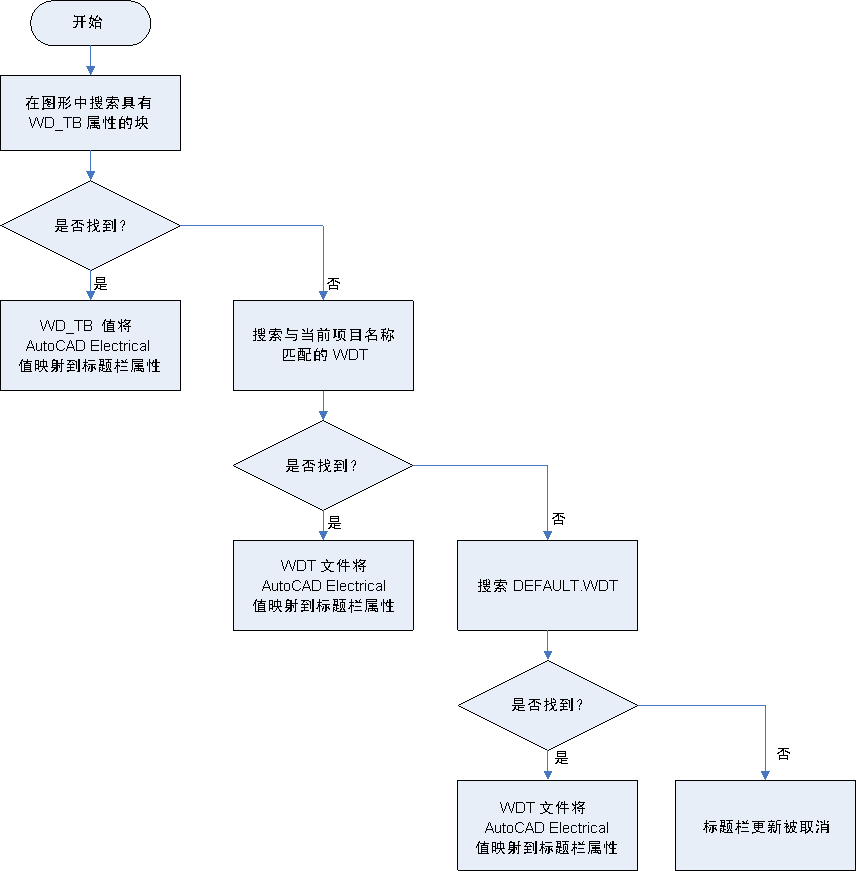
标题栏实用程序:

AutoCAD Electrical toolset 使用两种方法将 AutoCAD Electrical toolset 值映射到标题栏上的属性:

标题栏更新期间,AutoCAD Electrical toolset 会遵循以下顺序来确定要使用的方法。