完成液压图形

继续插入液压元件以完成液压图。

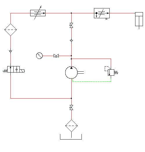
其余的液压图形包括:在泵的左侧插入压力计和止回阀,然后沿图形顶部插入装置(气缸、限流器、过滤器、止回阀和双向阀)。

注: 在插入过程中,请清除“插入元件: 液压符号”对话框中的“垂直”选项。

插入元件

  1. 单击“原理图”选项卡 “插入元件”面板 “插入液压元件” 查找
  2. 在“插入元件: 液压符号”对话框中,单击“仪表”。
  3. 在“液压: 仪表”对话框中,单击“压力计”。
  4. 按如下所述对提示做出响应:

    指定插入点:

    选择以将压力计放置在泵的最左侧(稍微高出泵)的位置

  5. 在“插入/编辑元件”对话框中,指定:

    元件标记:  MTR1

    描述:第 1 行:  压力计

    单击“确定”。

  6. 单击“原理图”选项卡 “插入元件”面板 “插入液压元件” 查找
  7. 在“插入元件: 液压符号”对话框中,取消选中“垂直”复选框。
  8. 在“插入元件: 液压符号”对话框中,单击“常规阀”。
  9. 在“液压: 常规阀”对话框中,单击“关闭开口阀”。
  10. 按如下所述对提示做出响应:

    指定插入点:

    选择以将阀放置在压力计的右侧

  11. 在“插入/编辑元件”对话框中,单击“确定”。
  12. 将导线图层设置为“RED_20”。
  13. 单击“原理图”选项卡 “插入导线/线号”面板 “导线” 查找
  14. 按如下所述对提示做出响应:

    指定导线起点或 [导线类型(T)/X=显示连接(X)]:

    选择压力计上的右连接点

    指定导线末端或 [继续(C)]:

    将管向右拖动,然后单击阀上的左连接点

    指定导线起点或 [快速移动(S)/导线类型(T)/X=显示连接(X)]:

    选择阀上的右连接点

    指定导线末端或 [继续(C)]:

    将管向右拖动并单击垂直管,然后单击鼠标右键

  15. 单击“原理图”选项卡 “插入元件”面板 “插入液压元件” 查找
  16. 插入并放置所列装置,如下图所示。在“插入/编辑元件”对话框中,在每次插入之后单击“确定”。
    注: 您还可以先插入垂直或水平管,然后将元件插入到管中,一次插入一个元件。
    图标 要插入的符号

    “双向阀”“带自动复位功能的电磁阀 - 1”

    (作为“垂直”符号插入)

    “常规阀”“左向止回阀”(作为“垂直”符号插入)

    “过滤器”“过滤器”(作为“垂直”符号插入)

    “限流器”“可变输出流量限流器”

    “限流器”“可变输出流量旁路流量调整仪”

    “气缸”“单作用单端口活塞杆”

    提示: 使用“对齐”工具将元件水平和垂直对齐,可以更加轻松地插入管。
  17. 单击“原理图”选项卡 “插入导线/线号”面板 “导线” 查找
  18. 如图所示,将管从一个装置连接到另一个装置。
  19. 单击“原理图”选项卡 “插入元件”面板 “插入液压元件” 查找
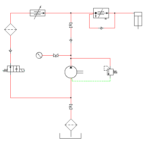
  20. 在“插入元件: 液压符号”对话框中,单击“常规阀”。
  21. 在“液压: 常规阀”对话框中,单击“左向止回阀”。
  22. 按如下所述对提示做出响应:

    指定插入点:  选择以将阀放置在限流器的下方

  23. 在“插入/编辑元件”对话框中,单击“确定”。
  24. 单击“原理图”选项卡 “插入导线/线号”面板 “导线” 查找
  25. 如图所示连接管。

    液压原理图即完成。

    如果要创建气动图形,请使用“原理图”选项卡 “插入元件”面板上的“插入气动元件”工具。请参见“附加库演示”项目中的气动演示图形文件 (Demo03.dwg)。