
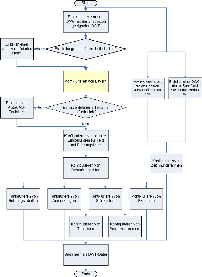
Unternehmen XYZ verwendet AutoCAD bereits seit mehreren Jahren und hat Richtlinien für die Verwendung von Layern definiert. Die Layer in AutoCAD Mechanical-Toolset müssen ebenfalls diese Richtlinien einhalten.
Umbenennen von Layern
Das Unternehmen ändert die Namenskonvention "AM", um sie an die derzeit verwendeten Namen anzupassen. Außerdem weisen einige Layer andere Farb-, Linientyp- und Linienstärkeneigenschaften auf, die eine Änderung in die Standardwerte erfordern.
|
Name des ACM-Layers |
Name des Unternehmenslayers |
Farbe |
Linientyp |
Linienstärke |
|---|---|---|---|---|
|
AM_0 |
CONTOUR_LINES |
Weiß (7) |
Fortlaufend |
0.50mm |
|
AM_3 |
VERDECKT |
Magenta (6) |
Verdeckt (AM_ISO02W050) |
0.25mm |
|
AM_4 |
AUXILIARY |
Grün (3) |
Fortlaufend |
0.25mm |
|
AM_5 |
DIMENSIONS |
Rot (1) |
Fortlaufend |
0.25mm |
|
AM_6 |
TEXT |
Gelb (2) |
Fortlaufend |
0.35mm |
|
AM_7 |
CENTERLINES |
Cyan (4) |
Mittellinien (AM_ISO08W050) |
0.25mm |
|
AM_8 |
HATCHING |
Rot (1) |
Fortlaufend |
0.25mm |
|
AM_CL |
CONSTR_LINES |
Blau (1) |
Fortlaufend |
0.25mm |
Layer für Normteile
Das Unternehmen hat die Anforderung, dass Normteile nicht auf speziellen Normteillayern (Standardeinstellung) erstellt werden, sondern stattdessen auf den zuvor umbenannten Layern.
Erstellen von Layern
Unternehmen XYZ möchte Symbole wie beispielsweise Positionsnummern, Schweißsymbole und Oberflächenbeschaffenheitssymbole auf einem eigenen Layer für Symbole platzieren statt diese dem gleichen Layer wie die Bemaßungen (AM_5) hinzuzufügen. Diese Änderung erfordert es, dass ein Layer mit dem Namen SYMBOLS erstellt wird und die Symbole dem neuen Layer zugeordnet werden.
|
Name des ACM-Layers |
Name des Unternehmenslayers |
Farbe |
Linientyp |
Linienstärke |
|---|---|---|---|---|
|
AM_5 |
SYMBOLS (SYMBOLE) |
Rot (1) |
Fortlaufend |
0.35mm |