
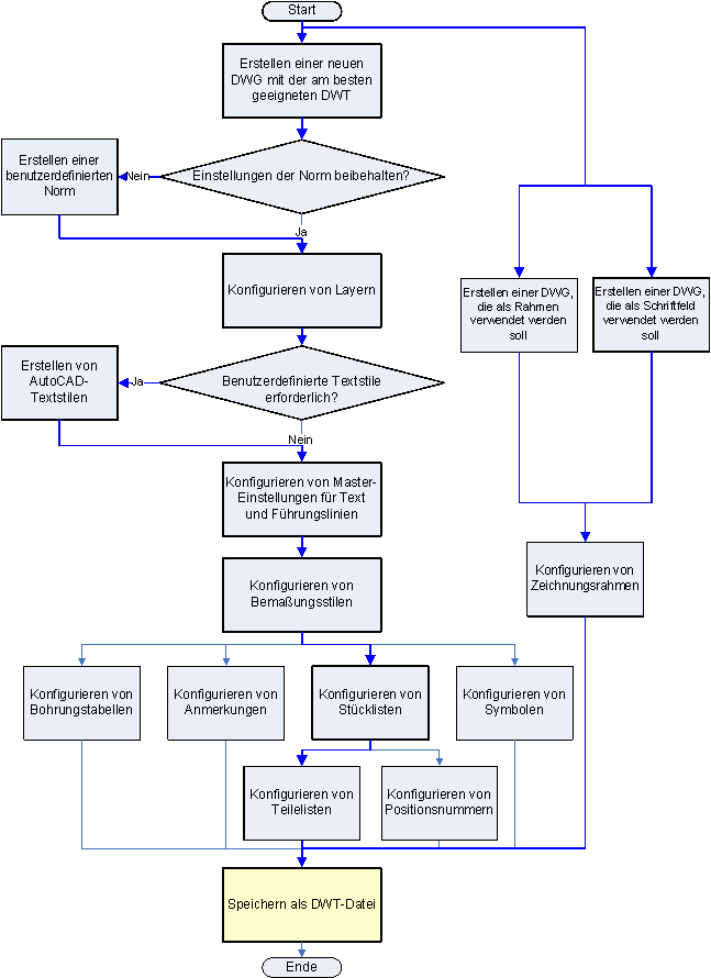
Die Vorlagendatei Firma XYZ.dwt mit allen Normänderungen und Einstellungen befindet sich im vorgabemäßigen Vorlagenordner von AutoCAD Mechanical-Toolset. Alle neu erstellten Zeichnungen müssen auf dieser Vorlage basieren, um die Zeichnungsnormen des Unternehmens einzuhalten und zu verwalten.