Continue to insert hydraulic components to finish the hydraulic diagram.
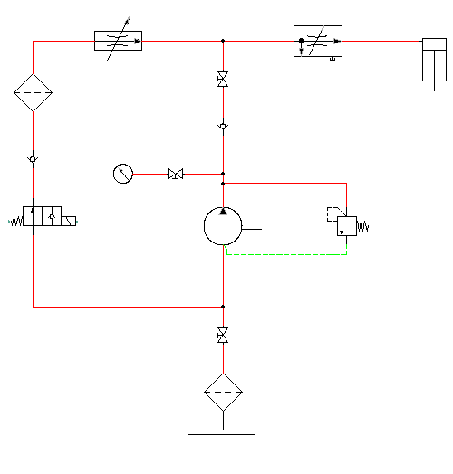
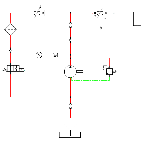
The rest of the hydraulic drawing consists of inserting a Pressure Gauge and Check Valve at the left side of the pump and then inserting devices (Cylinder; Restrictors; Filter; Check valve and 2-ways valve) along the top of the drawing.
Insert components


.
Find
Specify insertion point:
Select to place the pressure gauge to the far left (and slightly above) of the pump
Component Tag: MTR1
Description: Line 1: Pressure Gauge
Click OK.


.
Find
Specify insertion point:
Select to place the valve to the right of the pressure gauge


. Find
Specify wire start or [wireType/X=show connections]:
Select the right connection point on the pressure gauge
Specify wire end or [Continue]:
Drag the pipe to the right and click the left connection point on the valve
Specify wire start or [Scoot/wireType/X=show connections]:
Select the right connection point on the valve
Specify wire end or [Continue]:
Drag the pipe to the right and click the vertical pipe, right-click



. Find
| Icon | Symbol to Insert |
|---|---|
|
2 Way Valves |
|
General Valves |
|
Filters |
|
Restrictors |
|
Restrictors |
|
Cylinders |


. Find



. Find
Specify insertion point: Select to place the valve below the restrictor


. Find

The hydraulic schematic diagram is complete.
If you want to create a pneumatic drawing, use the Insert Pneumatic Components tool on the Schematic tab
Insert Components panel. Refer to the pneumatic demo drawing file (Demo03.dwg) in the Extra Library Demo project.