AutoCAD Electrical toolset can update your drawing title block if it consists of an AutoCAD block with attributes.

The title block utility:
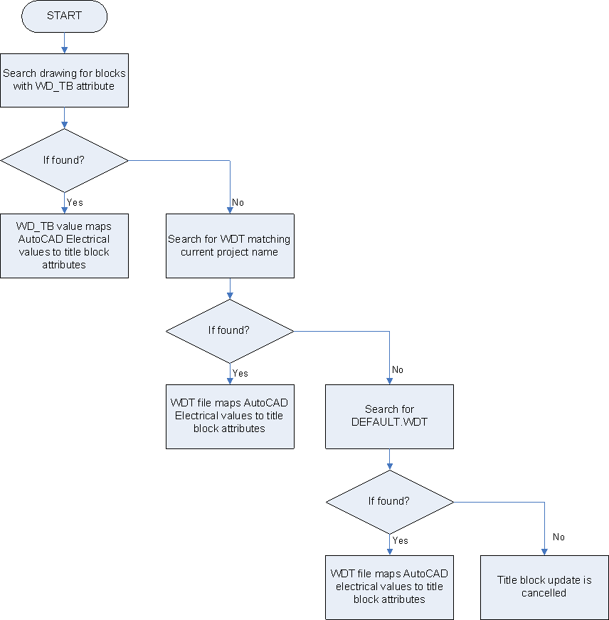
There are two title block linking methods:
During a title block update, AutoCAD Electrical toolset follows this sequence to determine which method to use.

Use Title Block Setup to map the following project and drawing specific values to attributes on the title block.
|
Mapping Code |
Description |
|---|---|
|
LINEx |
Project description line, where “x” is the project description line number |
|
SHEET |
Sheet number value (the %S value) assigned in the Drawing Properties dialog box |
|
SHEETMAX |
Number of drawings in the active project |
|
DWGNAM |
Drawing name value (the %D value) assigned in the Drawing Properties dialog box |
|
DD1 (or DWGDESC), DD2, DD3 |
Drawing descriptions assigned in the Drawing Properties dialog box |
|
DWGSEC |
Section code assigned in the Drawing Properties dialog box |
|
DWGSUB |
Subsection code assigned in the Drawing Properties dialog box |
|
FILENAME |
Drawing file name without path or extension |
|
FULLFILENAME |
Drawing file name with path and extension |
|
FILENAMEEXT |
Drawing file name with .dwg extension only |
|
IEC_P |
Project value assigned in the Drawing Properties dialog box |
|
IEC_I |
Installation value assigned in the Drawing Properties dialog box |
|
IEC_L |
Location value assigned in the Drawing Properties dialog box |
|
PLOTTIME |
Current time (24-hr military format) |
|
PLOTTIME12 |
Current time (12 hr am/pm format) |
|
PLOTDATE |
Current date (MM:DD:YYYY format) |
|
PLOTDATEMMDDYY |
Current date (MM:DD:YY format) |
|
PLOTDATEYYMMDD |
Current date (YY:MM:DD format) |
|
PLOTDATEYYYYMMDD |
Current date (YYYY:MM:DD format) |
You can also map user-defined values such as:

You can map system variable values, or values extracted by AutoLISP programs, to attributes on the title block.
AutoCAD Electrical toolset allows three description lines per drawing. If more description lines are needed, each description line can be broken into multiple pieces by the “|” character. Each piece is then mapped to a different attribute on the title block.
For example, to map the first description line to three attributes, use this format:
attrname1|attrname2|attrname3=DD1
Then, in the Description 1 value in the Drawing properties: drawing settings tab dialog box, delimit the value with “|” at the break points. For example, “Main cabinet|120VAC|PLC I/O”. The Update Title Block command splits this string of text across the three title block attributes.
If the title block setup maps any of the AutoCAD Electrical toolset PLOT* values to attributes, these attributes update when using the AutoCAD Electrical toolset plotting utility. If the attribute carries a prompt value, this value is used as a prefix.
For example: