
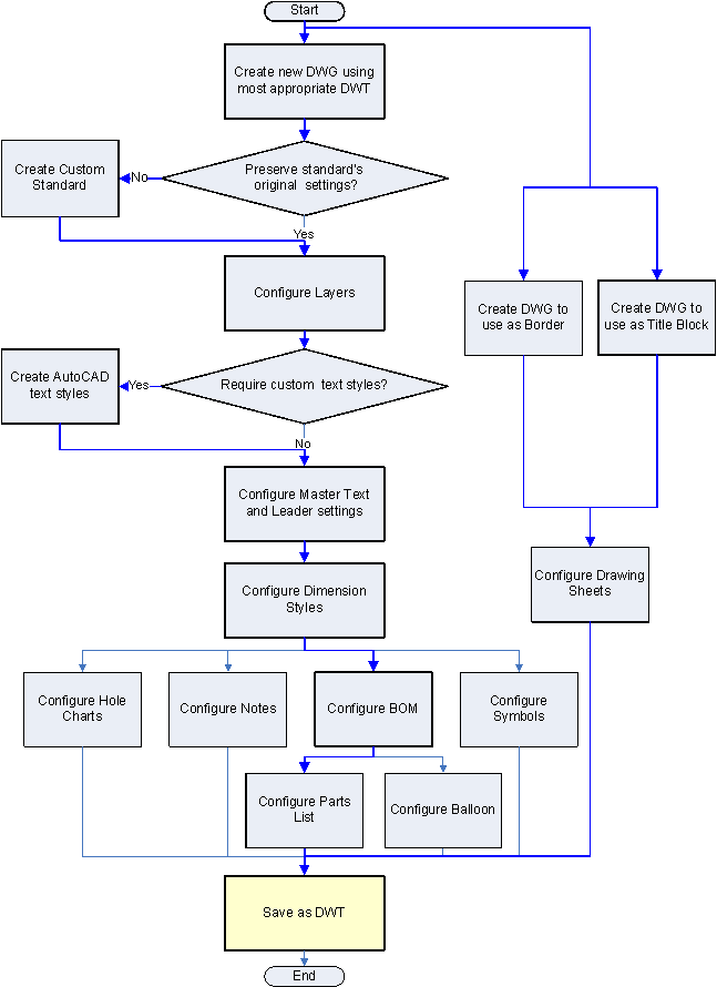
The template file Company XYZ.dwt, containing all of the standard changes and settings, is in AutoCAD Mechanical toolset's default template folder. All newly created drawings must start from this template to ensure and maintain company drafting standards.