AutoCAD Electrical toolset puede actualizar el cajetín de un dibujo si está integrado por un bloque de AutoCAD con atributos.

La utilidad de cajetín:
Hay dos métodos de enlace a cajetines:
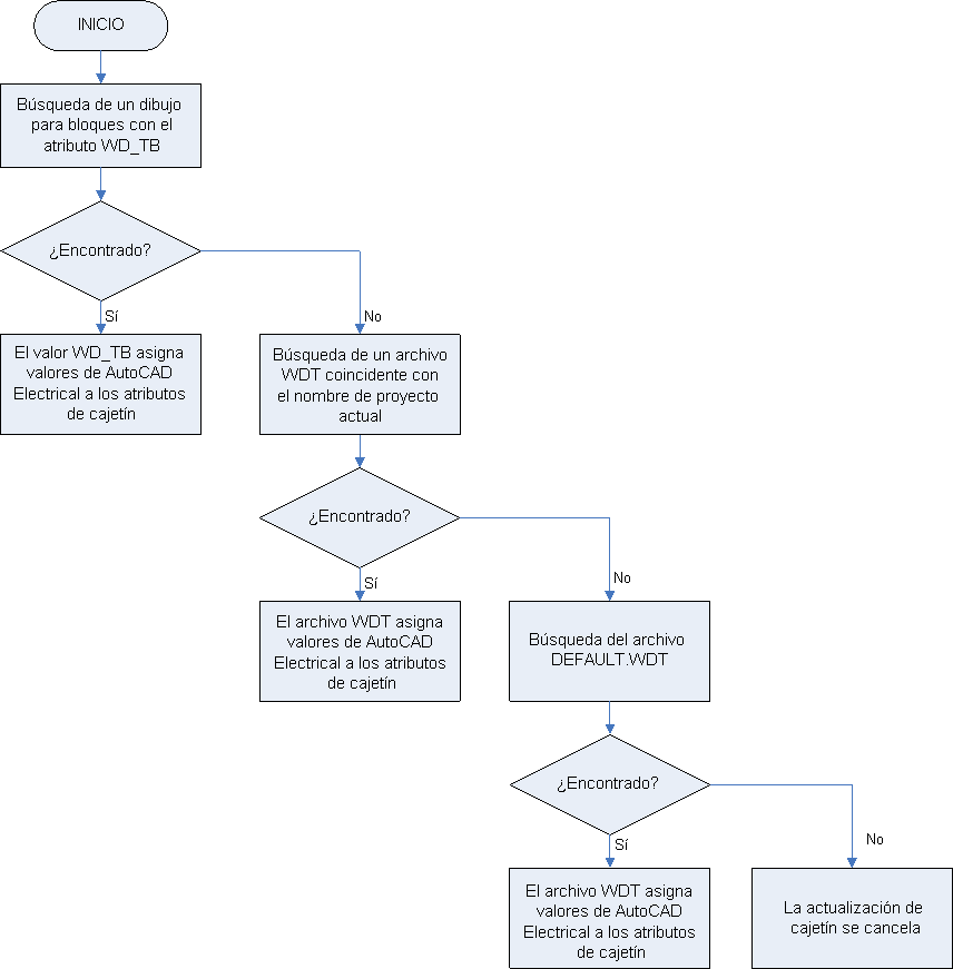
Durante la actualización del cajetín, AutoCAD Electrical toolset sigue esta secuencia para determinar el método que se debe utilizar.

Utilice Configuración de cajetín para asignar los siguientes valores específicos del dibujo y del proyecto a los atributos del cajetín.
|
Código de asignación |
Descripción |
|---|---|
|
LINEx |
Línea de descripción del proyecto, donde "X" es el número de la línea de descripción del proyecto |
|
SHEET |
Valor de número de plano (valor %S) asignado en el cuadro de diálogo Propiedades del dibujo |
|
SHEETMAX |
Número de dibujos en el proyecto activo |
|
DWGNAM |
Valor del nombre del dibujo (valor %D) asignado en el cuadro de diálogo Propiedades del dibujo |
|
DD1 (o DWGDESC), DD2, DD3 |
Descripciones del dibujo asignadas en el cuadro de diálogo Propiedades del dibujo |
|
DWGSEC |
Código de sección asignado en el cuadro de diálogo Propiedades del dibujo |
|
DWGSUB |
Código de subsección asignado en el cuadro de diálogo Propiedades del dibujo |
|
NOMBREARCHIVO |
Nombre de archivo del dibujo sin ruta ni extensión |
|
NOMBREARCHCOMPLETO |
Nombre de archivo del dibujo con la ruta y la extensión |
|
FILENAMEEXT |
Nombre de archivo del dibujo solo con la extensión .dwg |
|
IEC_PRO |
Valor de proyecto del dibujo asignado en el cuadro de diálogo Propiedades del dibujo |
|
IEC_INS |
Valor de instalación del dibujo asignado en el cuadro de diálogo Propiedades del dibujo |
|
IEC_LOC |
Vlor de posición del dibujo asignado en el cuadro de diálogo Propiedades del dibujo |
|
PLOTTIME |
Hora actual (formato de 24 horas) |
|
PLOTTIME12 |
Hora actual (formato de 12 horas am/pm) |
|
PLOTDATE |
Fecha actual (formato MM:DD:AAAA) |
|
PLOTDATEMMDDYY |
Fecha actual (formato MM:DD:AA) |
|
PLOTDATEYYMMDD |
Fecha actual (formato AA:MM:DD) |
|
PLOTDATEYYYYMMDD |
Fecha actual (formato AAAA:MM:DD) |
También puede asignar valores definidos por el usuario, como:

Puede asignar a los atributos del cajetín valores de variables de sistema o valores extraídos por programas de AutoLISP.
AutoCAD Electrical toolset admite tres líneas de descripción por dibujo. Si se necesitan más líneas de descripción, cada línea de descripción se puede dividir en varias partes con el carácter “|”. Cada parte se asigna a un atributo diferente del cajetín.
Por ejemplo, para asignar la primera línea de descripción a tres atributos, utilice este formato:
nombreatr1|nombreatr2|nombreatr3=DD1
A continuación, en el valor Descripción 1 del cuadro de diálogo Propiedades del dibujo: ficha Parámetros de dibujo, delimite el valor con caracteres "|" en los puntos de corte. Por ejemplo, “Armario principal|120VCA|E/S de PLC”. El comando Actualizar cajetín divide esta cadena de texto entre los tres atributos del cajetín.
Si la configuración del cajetín asigna cualquiera de los valores de TRAZAR* de AutoCAD Electrical toolset a los atributos, estos atributos se actualizarán al utilizar la utilidad de impresión de AutoCAD Electrical toolset. Si el atributo tiene un valor de solicitud, este valor se utilizará como prefijo.
Por ejemplo: