Средствами AutoCAD Electrical toolset можно связать строки описания проекта и некоторые свойства чертежа с атрибутами в основной надписи чертежа.
Утилита создания основной надписи выполняет следующие задачи.
- Автоматизация обновления основных надписей в рамках проекта.
- Поддержка нескольких основных надписей для каждого чертежа.
- Сопоставление строк описания проекта AutoCAD Electrical toolset с определенными атрибутами.
- Сопоставление значений AutoCAD Electrical toolset для каждого чертежа с определенными атрибутами.
- Сопоставление значений AutoLISP, системных переменных или переменных среды с определенными атрибутами.
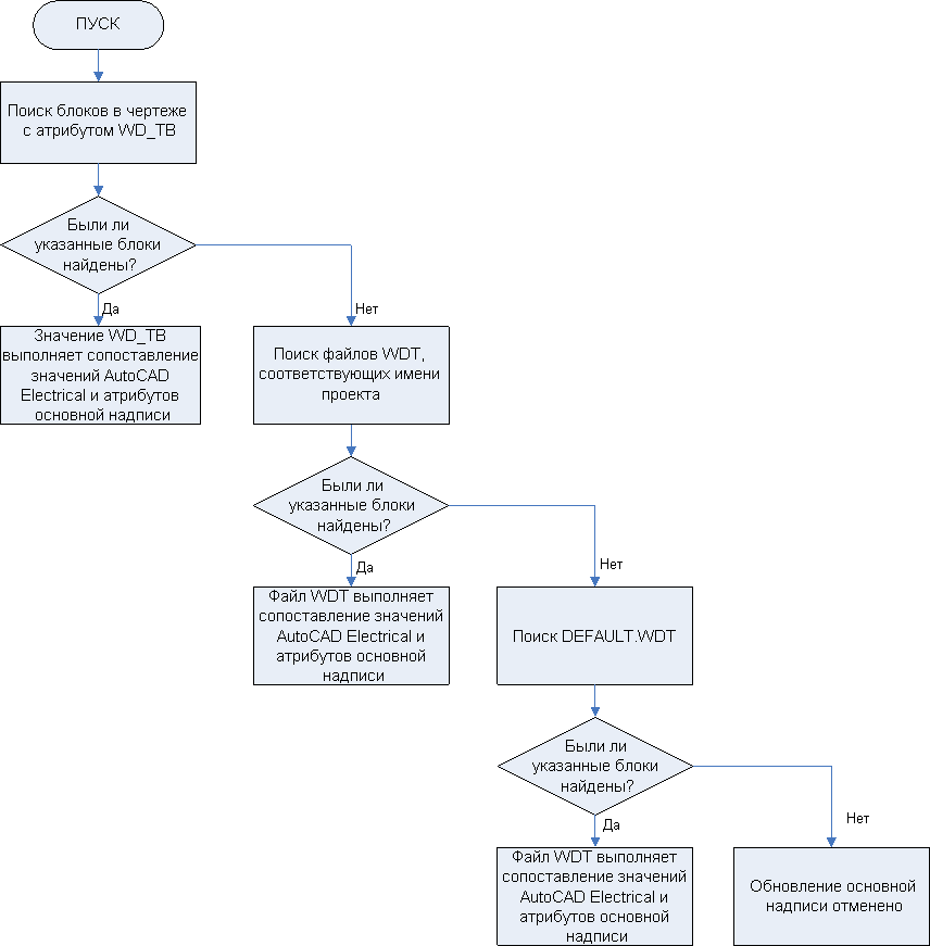
В AutoCAD Electrical toolset используются два способа для сопоставления значений AutoCAD Electrical toolset с атрибутами в основной надписи:
- способ, предусматривающий использование атрибута WD_TB — сопоставление информации, внедренной в основную надпись. При таком варианте все данные содержатся в чертеже и внешний файл не требуется. Его ограничения определяются количеством символов, которые можно разместить в одном атрибуте.
- способ работы, предусматривающий использование файла WDT — внешнего файла соответствия атрибутов. При этом варианте обновление атрибутов в существующих основных надписях возможно даже в том случае, если основная надпись не содержит атрибут WD_TB.
Во время обновления основной надписи AutoCAD Electrical toolset выполняет следующую процедуру для определения того, какой способ необходимо использовать.