
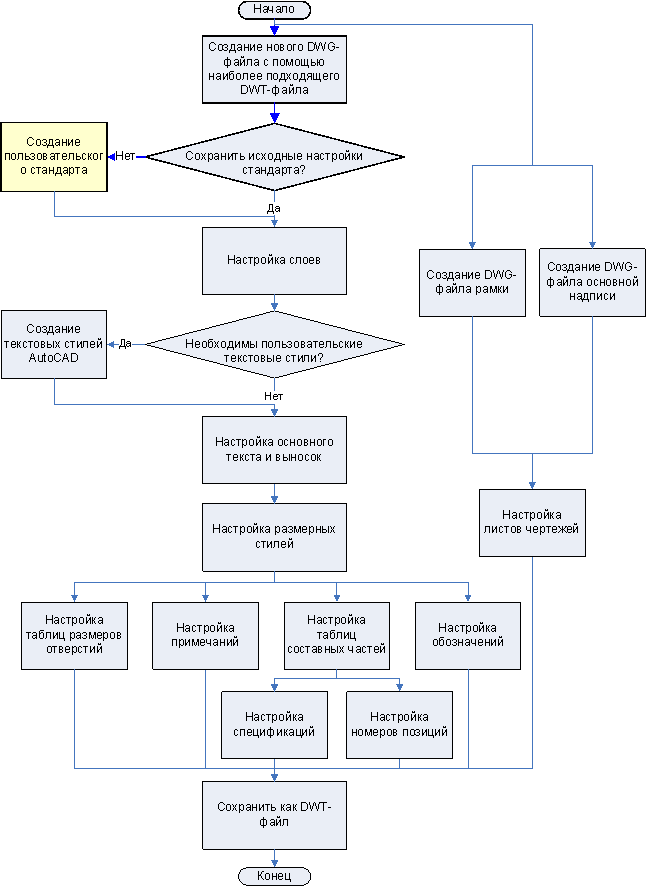
Компания XYZ планирует использовать инструментарий AutoCAD Mechanical для проектирования механических конструкций. В компании XYZ используются стандарты оформления чертежей, соответствующие стандарту ISO. Но цвета объектов и слоев отличаются от цветов, задаваемых по умолчанию стандартом ISO, включенным в инструментарий AutoCAD Mechanical. В компании принято решение использовать один из вариантов стандарта ISO. Для сохранения исходного стандарта ISO в качестве справочного в компании решено на основе этого стандарта создать свой стандарт с названием "Компания XYZ".