
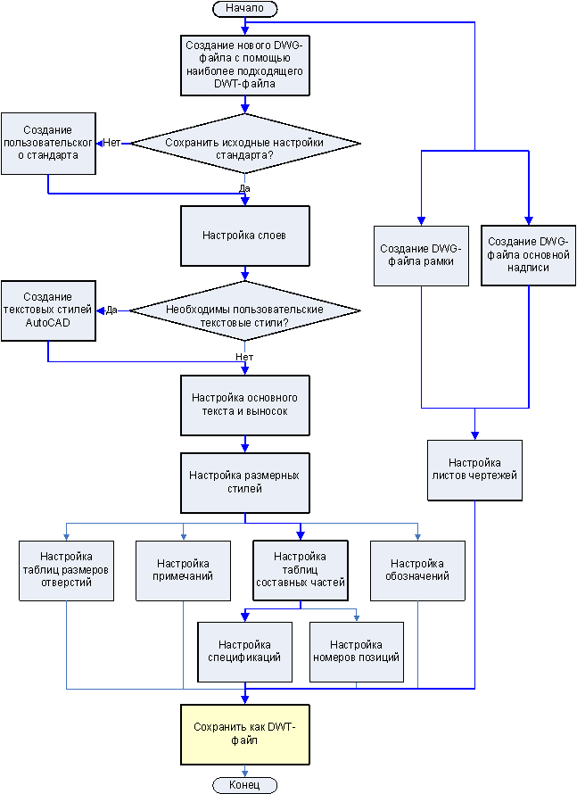
Файл шаблона Company XYZ.dwt, содержащий все настройки и изменения стандарта, находится в папке шаблонов инструментарий AutoCAD Mechanical по умолчанию. Для обеспечения соответствия стандартам предприятия все новые чертежи необходимо создавать из этого шаблона.