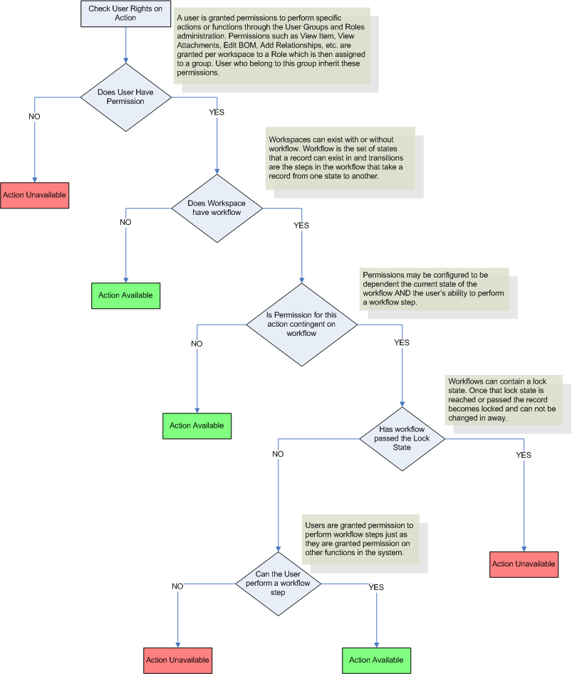
工作流权限用于控制哪些用户可以执行工作流中的特定操作,向用户授予工作流权限的方式与授予工作空间权限的方式完全相同。它们会运用专用于工作流的附加访问控制层,并且与工作空间权限不同的是,用户可以对工作流权限进行定义,还可以根据特定需求将其分配给一个或多个工作流转换。
以下流程图说明了 Fusion Manage 如何应用工作流权限以及工作流权限如何与工作空间权限进行配合。例如,在某些情况下,由于工作空间操作取决于当前的工作流状态,即使用户有相应的工作空间权限,也无法执行该工作空间操作。

有关 Fusion Manage 中工作流的详细帮助,请参见工作流管理。