Neue Funktionen in Version 2021 von Autodesk InfraWorks

Highlights

Sie können alle neuen und aktualisierten Funktionen unten auf dieser Seite ansehen.

3D-Profilkörpergeometrie aus Civil 3D Einheitlicher DWG- und IMX-Import Parametrische Brückeninhalte Unterstützung für hochauflösende DPI-Skalierung Verbesserungen beim Importieren von 3D-Modellen
Wir haben den Datenaustausch zwischen InfraWorks und Civil 3D erheblich verbessert, sodass Sie die vollständige 3D-Profilkörpergeometrie aus Civil 3D in Ihren InfraWorks-Modellen verwenden können. Dies ergänzt auch den neuen Arbeitsablauf für Tiefbaustrukturen. Wir haben den Import von IMX-Daten verbessert, um den Datenaustausch zwischen Civil 3D und InfraWorks zu verbessern. Wir haben Autodesk Inventor-Inhalte für parametrische Brückenkonstruktionen zur Verwendung in Ihren InfraWorks-Tiefbaustrukturprojekten hinzugefügt. Wir haben Unterstützung für hochauflösende DPI-Skalierung hinzugefügt und diese vorgabemäßig in allen InfraWorks-Modellen aktiviert. (Sie können diese neue Option mithilfe der Anwendungsoptionen deaktivieren.) Wir haben den Import georeferenzierter 3D-Modelle verbessert, sodass Koordinatensysteme und Drehungswerte aus importierten 3D-Modellen, wie z. B. Revit-Modelle im FBX-Format, angezeigt werden. Dies ermöglicht auch die interaktive Platzierung von georeferenzierten 3D-Modellen.

Alle neuen und aktualisierten Funktionen

Merkmal Anmerkungen
Zusatzmodule für Autodesk InfraWorks
  • Wir haben Verbesserungen am Autodesk Revit InfraWorks Updater vorgenommen, um Arbeitsabläufe für Tiefbaustrukturen zwischen InfraWorks, Autodesk Civil 3D und Autodesk Revit zu unterstützen.
Autodesk Connector für ArcGIS
  • Sie können jetzt nicht nur die gewünschten Geometrie- und Layer-Inhalte in ArcGIS veröffentlichen, sondern auch Attribute bei der Veröffentlichung von InfraWorks-Inhalten in der ArcGIS-Cloud-Umgebung auswählen (und diese beliebig benennen, solange sie den ESRI-Namenskonventionen entsprechen). Diese neue Funktion ist auch beim Exportieren von InfraWorks-Inhalten in das ESRI-Datei-Geodatenbankformat (FGDB) verfügbar. Dadurch erhalten Sie mehr Flexibilität, um den Zugriff auf vertrauliche Informationen beim Publizieren zu beschränken.
Civil Structures (Tiefbaustrukturen)
  • Wir haben einen Arbeitsablauf für Ihre Tiefbaustrukturen veröffentlicht, der Autodesk Civil 3D, Autodesk InfraWorks und Autodesk Revit umfasst. Sehen Sie sich den gesamten Arbeitsablauf an: Arbeitsablauf für Tiefbaustrukturen.
  • Es wurde außerdem die Möglichkeit hinzugefügt, die Neigung des Brückenüberbaus entsprechend der Querneigung einer importierten Trasse aus Civil 3D anzupassen.
Kooperation
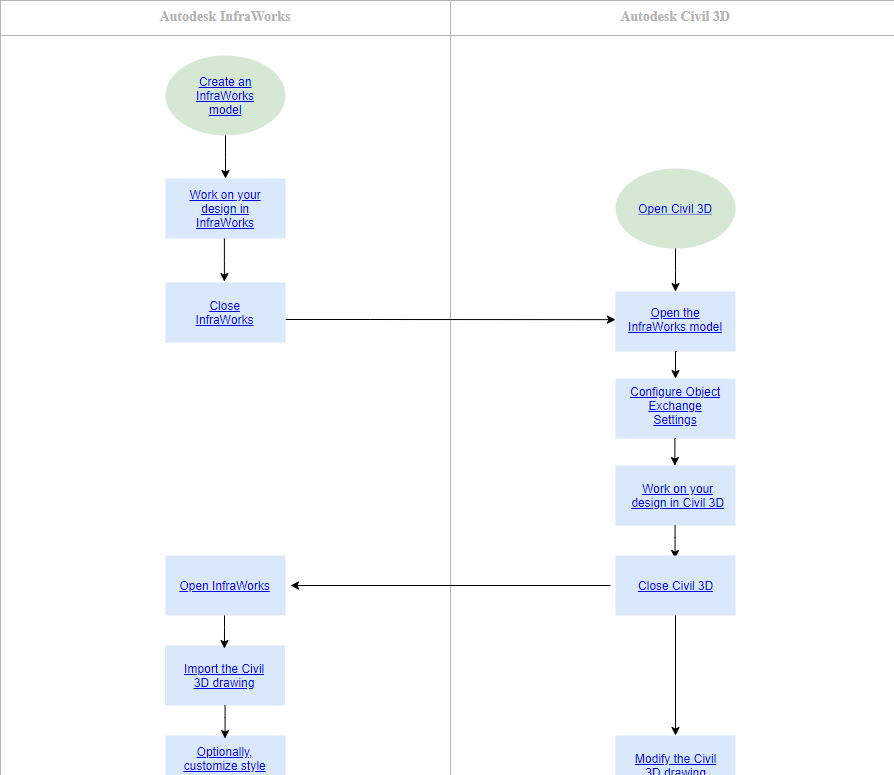
  • Wir haben die Unterstützung für den Datenaustausch zwischen Autodesk InfraWorks, Autodesk Civil 3D und Autodesk Revit verbessert. Weitere Informationen erhalten Sie im Abschnitt Datenaustausch der Hilfe.
Datenaustausch mit Civil 3D
  • Es wurden 38 Regeln hinzugefügt, um die Zuordnung von Civil 3D-Querschnittsbestandteilen und -Komponenten zu InfraWorks-Komponentenstraßen zu unterstützen.
  • Wir haben die Option Trassen-Komponentenstraße zum InfraWorks-Dialogfeld Datenquellenkonfiguration für importierte Civil 3D-Straßendaten hinzugefügt. Dadurch können Sie die vollständige Civil 3D-Profilkörpergeometrie in InfraWorks verwenden.
  • Es sind zusätzliche Verschneidungsoptionen für Trassen-Komponentenstraßen aktiviert. Die neuen Optionen sind: Keine Oberflächeninteraktion oder Erweiterte Verschneidung.
Allgemein
  • Alle Symbole im Werkzeugkasten werden neu gestaltet, um eine hohe DPI-Skalierung und ansprechende Farben zu unterstützen.
Straßenentwurf
  • Im Dialogfeld Anwendungsoptionen auf der Seite Einheitenkonfiguration wurde US-amerikanische Vermessungseinheit als Option zur Dropdown-Liste Typ auf der Registerkarte Transport hinzugefügt. Zuvor wurden die Stationsbeschriftungen in Fuß (International) angegeben, was zu einer geringfügigen Diskrepanz zwischen den Stationsbeschriftungen und den tatsächlichen Straßendaten führte.
  • Wenn Sie den Cursor im Höhenplan auf ein nicht bearbeitbares Gizmo auf einem TS, BVC oder EVC bewegen, wird der Cursor als das Symbol Nicht zulässig angezeigt.
  • Der entsprechende Befehl Bogen hinzufügen befindet sich im Kontextmenü Straße. Der Befehl wird im Menü angezeigt, solange die Cursor-Position auf eine horizontale Tangente der ausgewählten Straße projiziert werden kann. Diese Änderung ermöglicht es dem Benutzer, die Position des TS-Punkts am hinzugefügten Bogen mithilfe der Cursor-Position zu steuern. In Vorgängerversionen wurde der Befehl nur angezeigt, wenn sich der Cursor über der Mittellinie der Straße befand, wodurch die Möglichkeiten zum Hinzufügen des Bogens eingeschränkt waren.

Überblick (InfraWorks-Version 2021.2 - Dezember 2020)

Autodesk InfraWorks (Version 2021.2 - Dezember 2020) ist die neueste veröffentlichte Version von Autodesk InfraWorks (2021). Weitere Informationen finden Sie unter So installieren Sie Autodesk InfraWorks, wenn Sie noch kein Upgrade auf diese Version durchgeführt haben.

Im Folgenden finden Sie einen Überblick über die wichtigsten Verbesserungen in der Version Autodesk InfraWorks 2021.2.

Technische Details finden Sie in den Versionshinweisen.

Highlights

Gestaltungselemente für Straßentrassen Spurmarkierungen
Es wurden Gestaltungselemente für Straßen für Straßentrassen hinzugefügt, die aus Civil 3D importiert wurden. Sie können Fahrspurmarkierungen in Komponentenstraßen ändern.

Überblick (InfraWorks 2021.1)

Neue Funktionen oder Verbesserungen im vorherigen Update (InfraWorks 2021.1). Weitere Informationen zu früheren Verbesserungen finden Sie unter Neue Funktionen in früheren Versionen von Autodesk InfraWorks.

Element Anmerkungen
Zusatzmodule für Autodesk InfraWorks
  • Wir haben Verbesserungen am Autodesk Revit InfraWorks Updater vorgenommen, um Arbeitsabläufe für Tiefbaustrukturen zwischen InfraWorks, Autodesk Civil 3D und Autodesk Revit zu unterstützen.
Civil Structures (Tiefbaustrukturen)
  • Wir haben einen Arbeitsablauf für Ihre Tiefbaustrukturen verbessert, der Autodesk Civil 3D, Autodesk InfraWorks und Autodesk Revit umfasst. Sehen Sie sich den gesamten Arbeitsablauf an: Arbeitsablauf für Tiefbaustrukturen.
  • Es besteht jetzt die Möglichkeit zum Anzeigen der Oberkante der Fundamenthöhe im Stapel, wenn ein Brückenfundament ausgewählt ist.
  • Verfeinerte Brückenanalyse hinzugefügt. Ausrichtungen mit Plankrümmung, schrägen Pfeilern und Widerlagern werden berücksichtigt. Darüber hinaus stehen Trägerrost-, Versatzträger- und Finite-Elemente-Modelle zur Verfügung, die das tatsächliche Layout der Brückenträger besser wiedergeben.
  • Wir haben Kreuzrahmen eingeführt, die das Tragwerk zwischen Stahlplatten- und Stahlkastenträgern darstellen. Diese Funktion unterstützt auch Stahlaussteifungen, die normalerweise an Auflagerpositionen zwischen Trägern verwendet werden.
Kooperation
  • Wir haben die Unterstützung für den Datenaustausch zwischen Autodesk InfraWorks, Autodesk Civil 3D und Autodesk Revit verbessert. Weitere Informationen erhalten Sie im Abschnitt Datenaustausch der Hilfe.
Allgemein
  • Das Verhalten der großen Schaltfläche B in der Leiste mit den Dienstprogrammen wurde verbessert. Klicken Sie auf diese Schaltfläche, um BIM 360 Document Management in Ihrem Browser zu öffnen.
  • Wir haben in InfraWorks dedizierte Fehlermeldungen hinzugefügt für Fälle, in denen keine Internetverbindung erkannt wurde oder wenn ein Problem bei der Verbindung mit BIM 360 auftritt.
InfraWorks-Startseite
  • Wir haben eine neue, optimierte InfraWorks-Startseite mit den Registerkarten Zuletzt verwendet und BIM 360 eingeführt.
  • Das Symbol für das Dropdown-Menü Benachrichtigungen wird mit einer zusätzlichen Markierung angezeigt, wenn neue ungelesene Nachrichten vorliegen.
  • Die Anzeige von Modellen auf der InfraWorks-Startseite wurde verbessert. Jetzt werden IWM-Dateien in InfraWorks aufgelistet, wenn BIM 360-Modelle in BIM 360 kopiert werden.
  • Der Status eines Modells wird automatisch aktualisiert, nachdem ein noch nicht zwischengespeichertes Cloud-Modell heruntergeladen wurde, und umgekehrt, nachdem der lokale Cache eines Cloud-Modells gelöscht wurde, ohne die Seite manuell aktualisieren zu müssen.
  • Die verfügbaren Modellaktivitäten auf der Registerkarte Zuletzt verwendet auf der neuen Startseite von InfraWorks wurden verbessert.
  • Es besteht jetzt die Möglichkeit zum Entfernen von Modellen aus der Liste Zuletzt verwendet (ohne das Modell selbst zu löschen).
  • Der Abschnitt Hinweise wurde wieder als Dropdown-Liste zur Leiste mit den Dienstprogrammen hinzugefügt.
  • Die Anzahl der angezeigten Modelle unter Zuletzt verwendet wurde auf 10 erhöht.
Model Builder
  • Wir haben die Möglichkeit hinzugefügt, während der Modellerstellung mit dem Model Builder ein Koordinatensystem auszuwählen. Dies vereinfacht die Verwendung von Model Builder-Modellen in produktübergreifenden Arbeitsabläufen erheblich.
Punktwolken
  • Wir haben die Möglichkeit hinzugefügt, Punktwolkendaten direkt über das LAS- oder LAZ-Format in InfraWorks hinzuzufügen.
Straßenentwurf
  • Zum Komponentenstapel wurde eine Verschneidungsoption zum Ändern der Verschneidung für ausgewählte Trassenbereiche in einer Trassen-Komponentenstraße hinzugefügt.
  • Wir haben neue Menüs zum Wechseln zwischen der Komponentenstraße der Trasse und der Komponentenstraße hinzugefügt, wenn Sie mehrere Straßen oder Komponenten ausgewählt haben.
  • Auf 3D-Profilkörper-bezogene Informationen in Civil 3D wie Name des Basislinienbereichs, Name der horizontalen Basislinie und Name der vertikalen Basislinie werden nun im Stapel für eine ausgewählte Trassen-Komponentenstraße angezeigt.
  • Wir haben auch die Steuerung von Fahrspurmarkierungen im Stapel verbessert und Probleme mit Fahrspurmarkierungen und Schatten behoben.
  • Wir haben die Zuordnung von Materialien für Trassen, die aus Civil 3D importiert wurden, vereinfacht, Trassen-Parameter für den Stapel zugänglich gemacht und die Anzahl der Trassen, die in InfraWorks importiert werden können, erhöht.