Nuevas funciones de la versión 2021 de Autodesk InfraWorks

Aspectos destacados

Puede revisar todas las funciones nuevas y actualizadas en la parte inferior de esta página.

Geometría de obra lineal desde Civil 3D Importación unificada de DWG e IMX Contenido de puente paramétrico Compatibilidad con el escalado de PPP de alta resolución Mejoras de la importación de modelos 3D
Se ha mejorado considerablemente el intercambio de datos entre InfraWorks y Civil 3D, de modo que puede utilizar la geometría completa de obra lineal de Civil 3D en sus modelos de InfraWorks. Esto también complementa el nuevo flujo de trabajo de estructuras civiles. Se ha optimizado la importación de datos IMX para mejorar el intercambio de datos entre Civil 3D e InfraWorks. Se ha añadido más contenido de puente paramétrico de Autodesk Inventor para su uso en los proyectos de estructura civil de InfraWorks Se ha añadido compatibilidad con el escalado de PPP de alta resolución y se ha activado este por defecto en todos los modelos de InfraWorks. (Puede utilizar Opciones de la aplicación para desactivar esta nueva opción). Se ha mejorado la importación de modelos 3D de referencia geográfica para mostrar los valores de rotación y del sistema de coordenadas de los modelos 3D importados, como los modelos de Revit en formato FBX. Esto también permite la colocación interactiva de modelos 3D de referencia geográfica.

Funciones nuevas y actualizadas

Característica Notas
Complementos de Autodesk InfraWorks
  • Se han realizado mejoras en el actualizador de Autodesk Revit InfraWorks para admitir flujos de trabajo de estructuras civiles entre InfraWorks, Autodesk Civil 3D y Autodesk Revit.
Autodesk Connector para ArcGIS.
  • Ahora no solo puede publicar la geometría y el contenido de capa deseados en ArcGIS, sino también seleccionar atributos (y asignarles nombre, lo que sea necesario, si se ajustan a las convenciones de denominación de ESRI) al publicar contenido de InfraWorks en el entorno de nube de ArcGIS. Esta nueva función también está disponible al exportar contenido de InfraWorks a formato de base de datos geográficos ESRI (FGDB). Esto le proporciona más flexibilidad para restringir el acceso a cualquier información confidencial durante la publicación.
Estructuras civiles
  • Hemos publicado un flujo de trabajo para las estructuras civiles que abarca Autodesk Civil 3D, Autodesk InfraWorks y Autodesk Revit. Eche un vistazo a todo el flujo de trabajo aquí: Flujo de trabajo de estructuras civiles.
  • Se ha añadido la capacidad de hacer coincidir la pendiente del tablero del puente con el peralte de una obra lineal importada de Civil 3D.
Colaboración
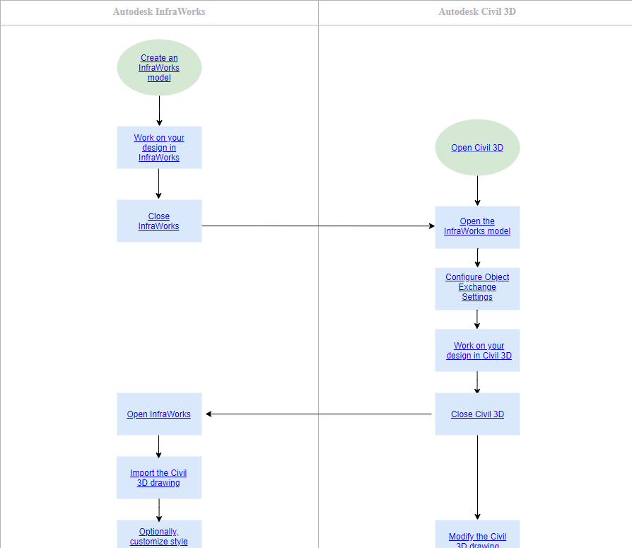
  • Hemos mejorado el soporte para el intercambio de datos entre Autodesk InfraWorks, Autodesk Civil 3D y Autodesk Revit. Consulte la sección Intercambio de datos de la ayuda para obtener más información.
Intercambio de datos con Civil 3D
  • Se han añadido 38 reglas para admitir la asignación de subensamblajes y componentes de Civil 3D a carreteras compuestas de InfraWorks.
  • Se ha añadido la opción Carretera compuesta de obra lineal al cuadro de diálogo Configuración de origen de datos de InfraWorks para los datos de carretera de Civil 3D importados. Esto permite utilizar la geometría de obra lineal completa de Civil 3D en InfraWorks.
  • Se han activado opciones de explanación adicionales para las carreteras compuestas de obra lineal y se han creado las siguientes opciones: No hay interacción de superficies o Explanación ampliada.
General
  • Todos los iconos de la barra de herramientas se restablecen para admitir el ajuste de escalado de PPP de alta resolución y colores divertidos.
Diseño de carreteras
  • En el cuadro de diálogo Opciones de la aplicación, en la página Configuración de unidades, hemos añadido “Pies topográficos de EE. UU.” como opción en la lista desplegable Tipo de la ficha Transporte. Anteriormente, las anotaciones de P.K. se encontraban en pies internacionales, lo que provocaba una pequeña discrepancia entre las etiquetas de P.K. y los datos de carretera reales.
  • En la visualización del perfil, al desplazar el cursor sobre un gizmo no editable de un VAV, IAV o EVC, el cursor se mostrará como el símbolo “Prohibido”.
  • El comando “Añadir curva” afectado se encuentra en el menú contextual Carretera. El comando se mostrará en el menú siempre que la ubicación del cursor se pueda proyectar en una tangente horizontal de la carretera seleccionada. Este cambio permite al usuario controlar la posición del vértice de la curva que se está añadiendo mediante la posición del cursor. En versiones anteriores, el comando solo se mostraba cuando el cursor estaba sobre el eje de la carretera, lo que limitaba las posibilidades para añadir la curva.

Aspectos destacados (InfraWorks 2021.2, versión de diciembre de 2020)

Autodesk InfraWorks (2021.2, versión de diciembre de 2020) es la versión más reciente de Autodesk InfraWorks (2021). Consulte Para instalar Autodesk InfraWorks si aún no ha actualizado a esta versión.

A continuación, se ofrece información general sobre las mejoras principales de la versión Autodesk InfraWorks 2021.2.

Para obtener información técnica, consulte las notas de la versión.

Aspectos destacados

Decoraciones para carreteras de obra lineal Señalizaciones del carril
Se han añadido Decoraciones de carretera para carreteras de obra lineal incorporadas de Civil 3D. Puede modificar Señalizaciones del carril en carreteras compuestas.

Aspectos destacados (InfraWorks 2021.1)

Nuevas funciones o mejoras en la actualización anterior (InfraWorks 2021.1). Consulte Novedades de las versiones anteriores para obtener información sobre las mejoras anteriores.

Característica Notas
Complementos de Autodesk InfraWorks
  • Se han realizado mejoras en el actualizador de Autodesk Revit InfraWorks para admitir flujos de trabajo de estructuras civiles entre InfraWorks, Autodesk Civil 3D y Autodesk Revit.
Estructuras civiles
  • Hemos mejorado un flujo de trabajo para las estructuras civiles que abarca Autodesk Civil 3D, Autodesk InfraWorks y Autodesk Revit. Eche un vistazo a todo el flujo de trabajo aquí: Flujo de trabajo de estructuras civiles.
  • Se ha añadido la capacidad de ver la parte superior de la elevación de base en la pila cuando se selecciona una base de puente.
  • Se ha añadido Análisis de puentes refinado. Se tienen en cuenta las alineaciones con curvatura de plano, pilares y contrafuertes sesgados. Asimismo, proporciona modelos de rejilla, desfase de jácena y elemento finito que reflejan mejor la composición real de las jácenas del puente.
  • Se han introducido marcos transversales que representan el armazón estructural entre las jácenas de la placa de acero y las de las cajas de acero. Esta función también admite diafragmas de acero, que normalmente se utilizarían en ubicaciones de soporte entre jácenas.
Colaboración
  • Hemos mejorado el soporte para el intercambio de datos entre Autodesk InfraWorks, Autodesk Civil 3D y Autodesk Revit. Consulte la sección Intercambio de datos de la ayuda para obtener más información.
General
  • Se ha mejorado el comportamiento del botón "B" grande de la barra de utilidades. Haga clic en esta opción para abrir Gestión de documentos de BIM 360 en el navegador.
  • Se han añadido mensajes de error dedicados a InfraWorks para ejemplares cuando no se ha detectado conexión a Internet o hay un problema de conexión a BIM 360
Inicio de InfraWorks
  • Se ha incorporado una nueva experiencia de Inicio mejorada de InfraWorks, con las fichas Reciente y BIM 360.
  • El icono del menú desplegable Notificaciones mostrará un distintivo adicional cuando haya nuevos mensajes sin leer.
  • Se ha mejorado la visualización de modelos en Inicio de InfraWorks. Ahora, los archivos .IWM se muestran en InfraWorks cuando se copian en BIM 360 los modelos de BIM 360.
  • El estado de un modelo se actualizará automáticamente después de descargar un modelo en la nube que aún no se haya guardado en la memoria caché y viceversa después de eliminar la memoria caché local de un modelo en la nube, sin necesidad de actualizar la página manualmente.
  • Se han mejorado las acciones de modelo disponibles en la nueva pantalla de inicio de la ficha Reciente de InfraWorks.
  • Se ha añadido la capacidad de eliminar modelos de la lista Reciente (sin suprimir el modelo en sí).
  • Se ha vuelto a implementar la sección Avisos como un menú desplegable de la barra de utilidades.
  • Aumente el número de modelos mostrados en Reciente a 10.
Generador de modelos
  • Se ha añadido la capacidad de seleccionar un sistema de coordenadas durante la creación del modelo con el Generador de modelos. Esto simplifica enormemente el proceso de usar modelos del Generador de modelos en flujos de trabajo entre productos.
Nubes de puntos
Diseño de carreteras
  • Se ha añadido una opción de explanación a la pila de componentes para modificar la explanación de regiones de obra lineal seleccionadas en una carretera compuesta de obra lineal.
  • Se han añadido nuevos menús para cambiar entre la carretera compuesta de la obra lineal y la carretera compuesta cuando hay múltiples carreteras o componentes seleccionados.
  • La información relacionada con obras lineales de Civil 3D, como el nombre de la región de línea base, el nombre de la línea base horizontal y el nombre de la línea base vertical, ahora se muestran en la pila de una carretera compuesta de obra lineal seleccionada.
  • También se han realizado mejoras en el control de marcas viales en la pila y se han eliminado los problemas de sombra de señalización del carril.
  • Se ha simplificado la asignación de materiales de obras lineales importadas de Civil 3D, permitido que los parámetros de obra lineal estén disponibles en la pila y extendido el número de obras lineales que se pueden importar a InfraWorks.