Nouvelles fonctionnalités de la version 2021 d’Autodesk InfraWorks
Principales nouveautés
Toutes les nouvelles fonctionnalités et les mises à jour apportées aux fonctionnalités sont disponibles en bas de la page.
Toutes les nouveautés et fonctionnalités mises à jour
| Fonction |
Notes |
| Compléments pour Autodesk InfraWorks |
- Nous avons apporté des améliorations à l’outil de mise à jour d’InfraWorks pour Autodesk Revit de manière à prendre en charge les workflows de structures d’ouvrages publics entre InfraWorks et Autodesk Revit.
|
| Autodesk Connector for ArcGIS |
- À présent, vous pouvez non seulement publier la géométrie et le contenu de calques souhaités dans ArcGIS, mais aussi sélectionner des attributs (et leur donner un nom conformément aux conventions d’attribution de noms d’ESRI) lors de la publication de contenu InfraWorks dans l’environnement cloud ArcGIS. Cette nouvelle fonctionnalité est également disponible lors de l’exportation de contenu InfraWorks au format ESRI File Geodatabase (FGDB). Cela vous offre plus de flexibilité pour limiter l’accès aux informations sensibles pendant la publication.
|
| Structures d'ouvrages publics |
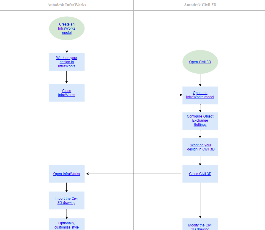
- Nous avons publié un workflow pour vos ouvrages publics qui couvre Autodesk Civil 3D, Autodesk Infraworks et Autodesk Revit. Découvrez l’ensemble du workflow ici : Workflows de structures d’ouvrages publics.
- Il est désormais possible de faire correspondre la pente du tablier de pont avec le dévers d’un projet 3D importé à partir de Civil 3D.
|
| Collaboration |
- Nous avons renforcé la prise en charge de l’échange de données entre Autodesk InfraWorks, Autodesk Civil 3D et Autodesk Revit. Pour plus d’informations, consultez la section Échange de données de l’aide.
|
| Échange de données avec Civil 3D |
- Nous avons ajouté 38 règles pour la prise en charge du mappage des éléments de profil type et des composants Civil 3D dans les routes à composants InfraWorks.
- Nous avons ajouté l’option Route à composants du projet 3D à la boîte de dialogue Configuration de la source de données InfraWorks pour les données de route Civil 3D importées. Cela vous permet d’utiliser des géométries complètes de projets 3D Civil 3D dans InfraWorks.
- Nous avons activé d’autres options de talus pour les routes composées de projet 3D : Aucune interaction de surface ou Talus étendu.
|
| Général |
- Toutes les icônes de la barre d’outils ont été modifiées pour prendre en charge une plus haute résolution ainsi que plus de couleurs.
|
| Conception de routes |
- Dans la boîte de dialogue Options de l’application, sur la page Configuration de l’unité, nous avons ajouté l’option Pieds américains à la liste déroulante Type de l’onglet Transport. Auparavant, les annotations d’abscisse curviligne étaient en pieds internationaux, ce qui provoquait une incohérence mineure entre les étiquettes d’abscisse curviligne et les données réelles de la route.
- Dans la vue de profil en long, lorsque vous passez le curseur sur un gizmo non modifiable sur un PIV, un BVC ou EVC, le curseur prend la forme du symbole Interdit.
- La commande Ajouter une courbe affectée se trouve dans le menu contextuel Route. Elle s’affiche dans le menu tant que l’emplacement du curseur peut être projeté sur une tangente horizontale de la route sélectionnée. Ce changement permet à l’utilisateur de contrôler l’emplacement du PI de la courbe à ajouter à l’aide de la position du curseur. Dans les versions précédentes, la commande était affichée uniquement lorsque le curseur était placé sur la ligne d’axe de la route, ce qui limitait l’emplacement auquel la courbe pouvait être ajoutée.
|
Principales caractéristiques (InfraWorks 2021.2 - décembre 2020)
Autodesk InfraWorks (2021.2 – Version de décembre 2020) est la dernière version d’Autodesk InfraWorks (2021). Reportez-vous à la rubrique Pour installer Autodesk InfraWorks si vous n’avez pas encore effectué la mise à niveau vers cette version.
Voici un aperçu des principales améliorations apportées à Autodesk InfraWorks 2021.2.
Pour plus de détails techniques, reportez-vous aux informations sur la nouvelle version.
Principales nouveautés
| Ornements pour les routes de projet 3D |
Marquages de voie |
 |
 |
| Nous avons ajouté des ornements de route pour les routes de projet 3D importées à partir de Civil 3D. |
Vous pouvez modifier les marquages de voie en routes à composants. |
Principales caractéristiques (InfraWorks 2021.1.)
Nouvelles fonctionnalités ou améliorations de la précédente mise à jour (InfraWorks 2021.1). Reportez-vous à la rubrique Nouvelles fonctionnalités des versions précédentes pour connaître les améliorations apportées précédemment.
| Fonctionnalité |
Notes |
| Compléments pour Autodesk InfraWorks |
- Nous avons apporté des améliorations à l’outil de mise à jour d’InfraWorks pour Autodesk Revit de manière à prendre en charge les workflows de structures d’ouvrages publics entre InfraWorks et Autodesk Revit.
|
| Structures d'ouvrages publics |
- Nous avons publié un workflow pour vos ouvrages publics qui couvre Autodesk Civil 3D, Autodesk Infraworks et Autodesk Revit. Découvrez l’ensemble du workflow ici : Workflows de structures d’ouvrages publics.
- Il est désormais possible d’afficher l’élévation du haut de la fondation dans la pile lorsqu’une fondation de pont est sélectionnée.
- Nous avons ajouté la fonctionnalié d’analyse de pont affinée. Les axes avec des courbures du plan, des piles de biais et les culées sont pris en compte. De plus, il fournit des modèles de grillages, de poutres décalées et d’éléments finis qui reflètent mieux la présentation réelle des poutres de pont.
Nous avons introduits les contreventements transversaux, qui représentent l’ossature entre les poutres de tôle en acier et de caissons en acier. Cette fonctionnalité prend également en charge les diaphragmes en acier, qui sont généralement utilisés aux emplacements des appuis entre les poutrelles.
|
| Collaboration |
- Nous avons renforcé la prise en charge de l’échange de données entre Autodesk InfraWorks, Autodesk Civil 3D et Autodesk Revit. Pour plus d’informations, consultez la section Échange de données de l’aide.
|
| Général |
- Nous avons amélioré le comportement du gros bouton « B » dans la barre d’utilitaire. Cliquez sur celui-ci pour ouvrir BIM 360 Document Management dans votre navigateur.
- Nous avons ajouté des messages d’erreur spécifiques dans InfraWorks pour les cas où aucune connexion Internet n’est détectée ou lorsque la connexion à BIM 360 pose problème
|
| Accueil InfraWorks |
- Nous avons rationalisé la page d’accueil d’InfraWorks, avec l’introduction des onglets Récent et BIM 360.
L’icône du menu déroulant Notifications affiche un badge supplémentaire lorsqu’il y a de nouveaux messages non lus. - Nous avons amélioré l’affichage des modèles sur la page d’accueil d’InfraWorks. Désormais, les fichiers IWM sont répertoriés dans InfraWorks lorsque des modèles BIM 360 sont copiés dans BIM 360.
- L'état d'un modèle est automatiquement mis à jour après le téléchargement d'un modèle cloud non encore mis en cache et vice versa après la suppression du cache local d'un modèle cloud, sans avoir à actualiser manuellement la page.
- Nous avons amélioré les actions de modèle disponibles dans l’onglet Récent du nouvel écran d’accueil d’InfraWorks.
- Il est désormais possible de supprimer un modèle de la liste de l’onglet Récent sans supprimer le modèle lui-même.
- Nous avons réimplémenté la section Remarques sous la forme d’une liste déroulante de la barre d’utilitaire
- Nous avons augmenté le nombre de modèles affichés dans l’onglet Récent, qui est passé à 10
|
| Model Builder |
- Nous avons ajouté la possibilité de sélectionner un système de coordonnées lors de la création d’un modèle à l’aide de Model Builder. Cette nouveauté simplifie considérablement le processus d’utilisation des modèles Model Builder dans les workflows qui font intervenir plusieurs produits.
|
| Nuages de points |
|
| Road Design |
- Une option de talus a été rajoutée à la pile des composants pour modifier le talus des zones de projet 3D sélectionnées dans une route composée de projet 3D.
- Nous avons ajouté de nouveaux menus pour vous permettre de passer d’une route composée de projet 3D à une route composée lorsque vous avez sélectionné plusieurs routes ou composants.
- Dans Civil 3D, les informations relatives au projet 3D telles que le nom de la zone de ligne de base, le nom de la ligne de base horizontale et le nom de la ligne de base verticale, sont désormais présentées dans la pile correspondant à la route composée de projet 3D sélectionnée.
- Nous avons également apporté des améliorations au contrôle des marquages de voie dans la pile et supprimé les problèmes d’ombre affectant le marquage de voie.
- Nous avons simplifié le mappage des matériaux pour les projets 3D importés depuis Civil 3D, rendu les paramètres de projet 3D accessibles dans la pile et étendu le nombre de projets 3D pouvant être importés dans InfraWorks.
|